Praeruptorin B Inhibits 12-O-Tetradecanoylphorbol-13-Acetate–Induced Cell Invasion by Targeting AKT/NF-κB via Matrix Metalloproteinase-2/-9 Expression in Human Cervical Cancer Cells

 

Ching-Yi Hunga,b    Chien-Hsing Leeb,c    Hui-Ling Chioud    Chia-Liang Line    

Pei-Ni Chene    Ming-Te Linf    Yi-Hsien Hsiehe,g,h    Ming-Chih Choua,i  

 

aInstitute of Medicine, Chung Shan Medical University, Taichung, bDivision of Pediatric Surgery, Department of Surgery, China Medical University Children's Hospital, Taichung, cSchool of Chinese Medicine, College of Chinese Medicine, China Medical University, Taichung, dSchool of Medical Laboratory and Biotechnology, Chung Shan Medical University, Taichung, eInstitute of Biochemistry, Microbiology and Immunology, Chung Shan Medical University, Taichung, fGene Infertility Medical Center, Taipei City, gDepartment of Biochemistry, School of Medicine, Chung Shan Medical University, Taichung, hClinical laboratory, Chung Shan Medical University Hospital, Taichung, iDivision of Thoracic Surgery, Department of Surgery, Chung Shan Medical University Hospital, Taichung, Taiwan

 

 

 

 

Key Words

Praeruptorin-B TPA • Migration • Invasion • MMP-2 • MMP-9 • NF-κB

 

Abstract

Background/Aims: Praeruptorins, a seselin-type coumarin, possess anti-inflammatory and anti-tumor promoting properties. However, molecular mechanisms through which Praeruptorin-B (Pra-B) exerts an antimetastatic effect on cervical cancer cells remain unclear. Methods: Cell viability was examined using the MTT assay, whereas cell migration and invasion were examined using the Boyden chamber assay. Western blotting and RT-PCR were performed to investigate the inhibitory effect of Pra-B on 12-O-tetradecanoylphorbol-13-acetate (TPA)-induced matrix metalloproteinase-2/-9 (MMP-2/-9) expression in HeLa cells. The findings of the luciferase assay confirmed the inhibitory effect of Pra-B on TPA-induced transcriptional activity of MMP-2/-9 in HeLa cells. Results: Pra-B inhibited TPA-induced metastatic ability of human cervical cancer cells without any significant toxicity. Pra-B suppressed TPA-induced mRNA and protein expression and transcriptional activity of MMP-2/-9 in HeLa cells. Furthermore, Pra-B inhibited AKT phosphorylation but did not affect the MAPK pathway. Cotreatment of HeLa cells with TPA plus Pra-B or LY294002 (a PI3K inhibitor) reduced cell invasion and MMP-2/-9 expression and transcriptional activity. In addition, Pra-B attenuated TPA-induced nuclear translocation of NF-κB-p65/-p50, which reduced Ikkphosphorylation in HeLa cells. Cotreatment of HeLa cells with TPA plus Pra-B or LY294002 reduced NF-κB nuclear translocation. Conclusion: These results suggested that Pra-B-mediated inhibition of TPA-induced cell metastasis involved the suppression of p-AKT/NF-κB via MMP-2/-9 expression in HeLa cells. Pra-B can be a potential antimetastatic agent against cervical cancer.

 

 

Introduction

 

Cervical cancer is a common malignancy in women. Because of lack of access to preventive human papillomavirus vaccines, screening, and advanced medical equipment for therapy, the incidence of cervical cancer in middle- and low- developing country countries has been increasing every year [1]. The metastasis of cervical carcinoma to other organ, such as lymph nodes, are decisive factors contributing to poor outcomes in cervical cancer patients [2]. Therefore, in addition to surgical and chemotherapeutic treatment, inhibiting metastasis may be an assisted treatment for patients with cervical cancer.

Peucedanum praeruptorum Dunn (also called Qianhu in Chinese) is a well-known herb in Chinese medicine. It has been widely biological activities, such as anti-inflammatory [3, 4], anti-hypertensive [5], and anti-tumor [6, 7] activities. Phytochemical research indicated that praeruptorins, a seselin-type coumarin, are one of the main components present in the roots of Peucedanum praeruptorum Dunn, and praeruptorins can be divided into five species: A, B, C, D and E. A recent study reported that praeruptorin A inhibited the p38/AKT/c-Fos/NAFTc1 pathway and osteoclasts, suggesting that praeruptorin A exerts a protective effect on osteoporosis [8]. The expression level of the UGT1A1 gene was decreased in patients, resulting in a high risk of toxic side effects caused by the anticancer drug irinotecan (CPT-11) [9]. However, another study indicated that praeruptorins could increase UGT1A1 gene expression and may be used as anticancer adjuvants in hepatocellular carcinoma [10]. In addition, praeruptorin C induced apoptosis of HL-60 cells by activating Bax protein and reducing mitochondrial membrane potential [11]. Another study demonstrated that praeruptorins enhanced the sensitivity of anticancer drugs, namely doxorubicin, paclitaxel, puromycin, and vincristine, in cancer cells [12]. Recently, we found that praeruptorin A could inhibit the proliferation and metastasis of cervical cancer cells [13]. However, the anti-tumor effect of Praeruptorin-B (Pra-B) on cervical cancer remains unclear.

The nuclear factor NF-κB is transcription factor which plays a crucial role in viral replication, inflammation, and tumorigenesis [14.15]. Members of the NF-κB family share structural homology with the oncoprotein v-Rel; thus, they are called NF-κB/Rel proteins. In mammals, NF-κB consists of five subunits: RelB, RelA (p65), NF-κB1 (p50), c-Rel and NF-κB2 (p52). These five subunits associate with each other and form homodimers or heterodimers, which are essential for their activation, translocation to the nucleus, and cellular processes regulated by responsive genes [16]. Activation of NF-κB by various stimuli such as UV radiation, cellular ROS, cytokines, growth factors, and bacteria [17]. The NF-κB signaling pathway is activated by two parallel signaling pathways, namely the classical (canonical) pathway and the alternative (noncanonical) pathway [18]. In the classical pathway, p65 and p50 proteins are bound and inhibited by IκB proteins. When these stimuli activate the IκB kinase (IκK) complex, which phosphorylates IκB proteins, the phosphorylation of IκB leads to its ubiquitination and proteasomal degradation. At this point, activated p65 and p50 heterodimers enter the nucleus to promote target gene transcription [19]. The alternative NF-κB pathway is mediated through the activation of the RelB/p52 NF-κB complex, and deregulated noncanonical NF-κB signaling has been associated with lymphoid malignancies [20, 21]. Nicotine could accelerate HeLa cell migration, activate PI3K/Akt and NF-κB expression, and increase vimentin expression [16.22]. Toll-like receptor-4 was overexpressed in cervical carcinoma and was positively correlated with NF-κB, suggesting that NF-κB plays a crucial role in the occurrence and development of cervical carcinoma [23]. In addition, NF-κB has been reported to mediate matrix metalloproteinases (MMPs) for regulating metastasis in many cancer cells [24-26]. In the present study, we found that Pra-B inhibited TPA-induced phosphorylation of AKT and disrupted the nuclear translocation of NF-κB to inhibit the expression of MMP-2/-9, thereby suppressing the migration and invasion of human cervical cancer cells. The findings of this purpose provide insights into the potential of Pra-B to inhibit the metastasis of cervical cancer cells by targeting AKT and the NF-κB pathway.

 

 

Materials and Methods

 

Reagent

Praeruptorin (Pra-B) was purchased from ChemFaces (Wuham, China). p-AKT, AKT, ERK, p-p38, p38, p-JNK, JNK, p65, p50, lamin B, α-tubulin, and β-actin were purchased from Santa Cruz Biotechnology (Santa Cruz, CA, USA). LY294002 (a PI3K inhibitor) was obtained from Calbiochem (San Diego, CA, USA). MMP-9 and MMP-2  antibodies were purchased from Abcam (Cambridge, UK). MTT was purchased from Sigma (St. Louis, MO, USA). All stock solutions were placed in dark microcentrifuge tubes and stored at -20°C until use.

 

Cell culture

The HeLa cell line was obtained from the Bioresource Collection and Research Center, Food Industry Research and Development Institute (Hsinchu, Taiwan). The SiHa cell line was obtained from the American Type Culture Collection (Rockville, MD, USA). The culture medium used in experiments was Dulbecco’s modified Eagle’s medium (Gibco-Invitrogen Corporation, Carlsbad, CA, USA) containing 10% FBS and 1% antibiotics (10, 000 U/ml of penicillin and 10 μg/ml of streptomycin). Cells were maintained in a humidified atmosphere of 5% CO2 at 37°C.

 

Cell viability assay

Cell growth was assessed using the MTT assay [27]. In brief, SiHa and HeLa cells (4 × 104 cells/well) were seeded in 24-well culture plates. The cells were treated with different concentrations of Pra-B (0~60 μM), TPA (50 ng/ml), or Pra-B in the absence or presence of TPA (50 ng/ml) for 24 h. The medium was removed, and incubated with MTT (5 mg/ml) at 37°C for 4 h. Subsequently, added the isopropanol and detected at a wavelength of 570 nm by using an ELISA reader.

 

Migration and invasion assay

Migration and invasion activities were assessed using a chamber transwell assay in which membrane filter inserts with 8-μm pores (Corning Incorporated Life Sciences, Tewksbury, MA, USA) were used. HeLa cells were treated with different concentrations of Pra-B in the with or without of TPA (50 ng/ml) for 24 h. Subsequently, HeLa (3 × 104 /well) cells were resuspended in 50 μl of serum-free DMEM medium and added to the upper chamber. Fresh DMEM medium (35 μl) was added into the lower chamber. Invasion assay was performed with filter inserts were coated with Matrigel (BD Biosciences, Billerica, MA, USA). After incubation at 37°C for 18-24 h, the cells that migrated to the lower side of the filter were fixed with methanol immediately and then stained with 0.5% crystal violet. Cell migration and invasion were determined by counting cells on the filter at a magnification of 100×.

 

Immunoblotting

Immunoblotting methods used in this study were the same as those described previously [13]. Cells were washed with cold PBS and homogenized in lysis buffer and centrifugation at 13000 ×g for 30 min at 4°C. Equal amounts of samples were run on 10% SDS-PAGE and subsequently transferred onto a polyvinylidene difluoride (PVDF) membrane. The membrane was blocked for 2 h with 5% nonfat dry milk buffer. After blocking, the membrane was incubated with primary antibodies overnight at 4°C, the membrane was incubated with horseradish peroxidase (HRP) secondary antibody for 2 h at room temperature. The reaction was visualized and detected using a Luminescent Image Analyzer LAS-4000 mini.

 

RT-PCR assay

Total RNA was extracted from the cells using TRIzol® (Thermo Fisher Scientific, Waltham, MA, USA) according to manufacturer’s instructions. RNA concentrations were measured using a full-spectrum spectrophotometer (HITACHI, Tokyo, Japan), and 500 ng of total RNA was used. RT-PCR was performed using the GoTaq® 1-Step RT-qPCR System (Promega, Madison, Wisconsin, USA). The following primers were used: MMP-2: 5′-TGGCAAGTACGGCTTCTGTC-3′ and 5′-TTCTTGTCGCGGTCGTAGTC-3′; MMP-9: 5′-ACGACGTCTTCCAGTACCGA-3′ and 5′-TCATAGGTCACGTAGCCCAC-3′; and glyceraldehyde 3-phosphate dehydrogenase (GAPDH): 5′-CATCATCCCTGCCTCTACTG-3′ and 5′-GCCTGCTTCACCACCTTC-3′ (Mission Biotech, Taipei, Taiwan).

 

MMP-2/-9 promoter-driven luciferase assays

HeLa cells (4 × 104 cells/well) were seeded in 24-well culture plates. After 24 h of incubation, pGL3-basic (vector) and target gene promoter plasmid (MMP-2/-9) were cotransfected with a β-galactosidase expression vector (pCH110) into the cells by using Turbofect (Fermentas, Carlsbad, CA) according to manufacturer’s instructions. After 24 h of transfection, the cells were treated with different concentrations of Pra-B in the with or without of TPA (50 ng/ml) for 24 h. Cell lysates were harvested and assayed using the luciferase and β-galactosidase enzyme assay system (Promega). Luciferase activity was normalized to β-galactosidase expression as an internal control.

 

Statistical analysis

Differences between data were calculated for significance using GraphPad Prism4 (San Diego, CA). Student’s t test or one-way analysis of variance analysis using Tukey’s multiple comparison test. P value less than 0.05 or 0.01 was representing statistically significant. All experiments were repeated three times (n = 3), and values are expressed as the mean ± SD.

 

 

Results

 

Effect of Pra-B on the viability of HeLa and SiHa cells

The chemical structure of Praeruptorin (Pra-B) is shown in Fig. 1A. SiHa and HeLa cells were treated with different concentrations of Pra-B (0, 5, 10, 20, 40 and 60 μM) for 24 h, and toxicity was measured using the MTT assay. Our results demonstrated nonsignificant toxicity in HeLa and SiHa cells treated with Pra-B at concentrations between 0 and 20 µM for 24 h, high cytotoxicity at 40 and 60 µM concentrations was observed in both cells (Fig. 1B). The nontoxic concentration (0~20 µM) of Pra-B was used in subsequent experiments. We did not observe any significant change in cell viability after treatment with Pra-B (10 and 20 μM) in the absence or presence of TPA (50 ng/ml) for 24 h (Fig. 1C).

 

Fig. 1. Effect of TPA and Pra-B on the viability of HeLa and SiHa cells. (A) The structure of praeruptorin B (Pra-B). (B) HeLa and SiHa cells were treated with Pra-B (0, 5, 10, 20, 40 and 60 μM) for 24 h, and cell viability was assessed using the MTT assay. (C) HeLa and SiHa cells were pretreated with TPA (50 ng/ml) for 2 h and then incubated with Pra-B (5, 10 and 20 μM) for 24 h. These results are representative of three independent experiments. The values shown are the mean ± SE. ** P<0.01 compared with untreated cells.

 

Pra-B inhibits TPA-induced migration and invasion abilities of HeLa and SiHa cells

To further determine the role of Pra-B in TPA-induced cell migration and invasion, we performed cell migration and Matrigel-based invasion assays. As shown in Fig. 2, compared with untreated control cells, TPA treatment increased the migration and invasion abilities of SiHa and HeLa cells by approximately 3.5-fold. TPA-induced cell migration significantly decreased in a dose-dependent manner after treatment with Pra-B (10 or 20 μM) in HeLa (Fig. 2A) and SiHa cells (Fig. 2B). Similar results with Matrigel-based invasion assay (Fig. 2A, 2B). The results indicated that Pra-B effectively prevented TPA-induced migration and invasion in cervical cancer cells.

 

Fig. 2. Effect of Pra-B on TPA-induced cell migration and invasion in HeLa and SiHa cells. These cells were pretreated with TPA (50 ng/ml) for 2 h and then incubated with Pra-B (10 and 20 μM) for 24 h. Cell migration (A) and invasion (B) were examined using the Boyden chamber for 24 h (HeLa cells) and 18 h (SiHa cells) with polycarbonate filters, respectively. These results are representative of three independent experiments. The values shown are the mean ± SE. *P<0.01 compared with untreated cells. #P<0.01 compared with TPA alone.

 

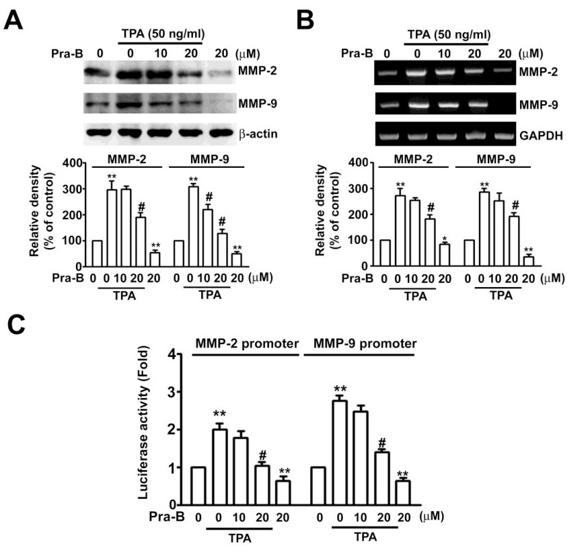
Pra-B inhibits TPA-induced protein and mRNA levels and transcriptional activity of MMP-2/-9 in cervical cancer cells

MMP-2/-9 plays critical roles in tumor invasion and metastasis [28, 29]. The results of Western blotting and RT-PCR showed that Pra-B significantly reduced the TPA-induced protein (Fig. 3A) and mRNA (Fig. 3B) levels of MMP-2/-9 in HeLa cells. To determine whether Pra-B regulates the transcriptional activity of MMP-2/-9, transient transfection was performed using the human MMP-2/-9 luciferase promoter plasmid. We found that Pra-B significantly inhibited the TPA-induced transcriptional activity of MMP-2/-9 in HeLa cells (Fig. 3C). These results indicated that Pra-B suppressed the TPA-induced migration and invasion abilities of HeLa cells through the expression of MMP-2/-9.

 

Fig. 3. Pra-B inhibits TPA-induced MMP-2/-9 expression in HeLa cells. (A) The cells were pretreated with TPA (50 ng/ml) for 2 h and then incubated with Pra-B (10 and 20 μM) for 24 h. Cell lysates were analyzed through Western blotting with anti-MMP-2/-9 antibody and β-actin as a loading control. (B) Total RNA was collected, MMP-2/-9 mRNA levels were analyzed through RT-PCR, and GAPDH was used as an internal control. (C) MMP-2/-9 promoter activity levels were measured using the luciferase assay. The values shown are the mean ± SE. **P<0.01 compared with untreated cells. #P<0.01 compared with TPA alone.

 

Pra-B inhibits TPA-induced AKT phosphorylation

To examine the inhibitory effect of Pra-B on TPA-induced AKT and MAPK expression in HeLa cells. The results revealed that the treatment of HeLa cells with TPA significantly increased the phosphorylation of AKT, ERK1/2, JNK1/2, and p38. However, Pra-B reduced only the TPA-induced phosphorylation of AKT but not that of ERK1/2, JNK1/2, and p38 (Fig. 4).

 

Fig. 4. Pra-B inhibits TPA-induced AKT phosphorylation in HeLa cells. The cells were pretreated with TPA (50 ng/ml) for 2 h, incubated with Pra-B (10 and 20 μM) for 24 h, and then subjected to Western blotting to analyze the levels of p-AKT/t-AKT, p-ERK/t-ERK, p-JNK/t-JNK and p-p38/t-p38. β-actin was used as an internal control. These results are representative of three independent experiments. The values shown are the mean ± SE. **P<0.01 compared with untreated cells.

 

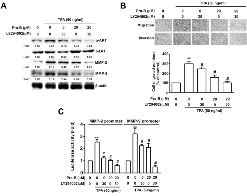
Pra-B inhibits TPA-induced cell migration, invasion, and MMP-2/-9 expression through AKT phosphorylation

We investigated mechanisms through which Pra-B inhibited TPA-induced migration and invasion through AKT expression. HeLa cells were pretreated with LY294002 (a PI3K inhibitor) for 2 h and then treated with Pra-B (20 mM) and TPA (50 ng/ml) for 22 h. TPA significantly enhanced AKT phosphorylation and MMP-2/-9 expression in HeLa cells; this effect was blocked by Pra-B combined with LY294002 (Fig. 5A). Pra-B combined with LY294002 exerted a significant inhibitory effect on TPA-induced migration and invasion in HeLa cells (Fig. 5B). In addition, the results of the luciferase assay showed that Pra-B combined with LY294002 significantly inhibited TPA-induced promoter activities of MMP-2/-9 (Fig. 5C). These results suggested that Pra-B inhibited cell migration and invasion through TPA-induced activation of the AKT signaling pathway mediated by MMP-2/-9 expression.

 

Fig. 5. Pra-B inhibits TPA-induced migration and invasion through inactivation of the AKT pathway. HeLa cells were cotreated with TPA and Pra-B in the absence or presence of LY294002 for 24 h. (A) The expression of p-AKT, AKT, MMP-2, and MMP-9 was measured through Western blotting. β-actin was used as an internal control. (B) Cell migration and invasion were measured using the Boyden chamber with polycarbonate filters. (C) MMP-2/-9 promoter activity levels were measured using the luciferase assay. These results are representative of three independent experiments. The values shown are the mean ± SE. **P<0.01 compared with untreated cells. #P<0.01 compared with TPA alone.

 

Pra-B inhibits TPA-induced cells migration and invasion through the NF-κB signaling pathway

The migration and invasion of human cervical cancer cells were inhibited by blocking the AKT/NF-κB signaling pathway [30, 31]. The NF-κB signaling pathway could regulate the expression of MMPs [32]. To explore the underlying mechanisms of Pra-B, cells were harvested, and cytosolic and nuclear extracts were prepared. Results showed that TPA significantly increased the nuclear NF-κB-p65/-p50 expression compared with that in the control, whereas Pra-B significantly reduced this increased expression of nuclear NF-κB-p65/-p50 (Fig. 6A). As shown in Fig. 6B, Pra-B efficiently inhibited TPA-induced IKKα phosphorylation, whereas IKKα expression remained unchanged. In addition, Pra-B combined with LY294002 reduced the TPA-induced nuclear translocation of NF-κB-p65 and NF-κB-p50 (Fig. 6C). These findings indicated that the NF-κB signaling pathway was involved in the inhibitory effect of Pra-B on TPA-induced AKT phosphorylation dependent on MMP-2/-9 expression in HeLa cells.

 

Fig. 6. Pra-B inhibits the TPA-induced IKKα/NF-κB signaling pathway in HeLa cells. The cells were pretreated with TPA (50 ng/ml) for 2 h and then incubated with Pra-B (10 and 20 μM) for 24 h. Nuclear and cytosolic proteins were resolved and analyze the levels of NF-κB-p65/-p50. Lamin B and α-tubulin were used as internal controls for nuclear and cytosolic fractions, respectively. (B) Cells were treated as mentioned above, and protein expression of p-IKKα and IKKα was measured through Western blotting. β-actin was used as an internal control. (C) HeLa cells were cotreated with TPA and Pra-B in the absence or presence of LY294002 for 24 h, and the nuclear expression of NF-κB-p65/-p50 was measured through Western blotting. These results are representative of three independent experiments. **P<0.01 compared with untreated cells. #P<0.01 compared with TPA alone.

 

 

Discussion

 

Praeruptorins are major bioactive pyranocoumarins present in the roots of Peucedanum praeruptorum Dunn and have a wide spectrum of pharmacological properties such as anti-inflammatory [3], neuroprotective [33, 34], and antihypertensive [5] activities. TPA is a phorbol ester and has been used as a biomedical research tool in cell models of carcinogenesis [35, 36]. TPA has been reported to significantly induce cell migration and invasion abilities by triggering PKCs/MAPKs signaling pathways [37, 38]. In the present study, we investigated the inhibitory effect of Pra-B on TPA-induced cervical cancer cell migration and invasion. We found that Pra-B significantly reduced TPA-induced cervical cancer cell migration and invasion as well as the protein expression and transcriptional activity of MMP-2/-9. The effect of Pra-B was mediated by the PI3K/AKT signaling pathway but not the MAPK pathways (ERK1/2, JNK1/2, or p38). In addition, mechanistic studies have reported that Pra-B inhibited MMP-2/-9 expression through IKKα/β signaling pathways and by blocking NF-κB nuclear translocation. These findings imply that the inhibition of AKT phosphorylation and the expression of NF-κB play critical roles in the inhibitory effect of Pra-B on TPA-induced migration and invasion of cervical cancer cells. Based on our major findings summarized here, we suggest that anti-invasive effects of Pra-B in play a potential role in the treatment of cervical cancer (Fig. 7).

 

Fig. 7. A schematic representation showing that Pra-B treatment inhibits AKT signaling and suppresses the nuclear translocation of the NF-κB complex, thereby downregulating MMP-2/-9 transcription and inhibiting cervical cancer cell migration and invasion.

 

PI3K/AKT signaling activation is involved in cancer cell proliferation, metastasis, and angiogenesis [31, 39]. These signaling pathways have been related to the action of targeted treatments in many cancers [40, 41]. Numerous natural products have been identified as potential drugs for cancer treatment or used as anticancer adjuvants based on their ability to target multiple molecules. Recently, a natural product, fucosterol, was reported to be effective against cervical cancer based on its effect on the PI3K/Akt/mTOR cascade [42]. Another study reported that butein reduced the phosphorylation of the PI3K/AKT signaling pathway, contributing to the inhibition of cervical cancer growth and metastasis through the reduction of oxidative stress [43]. Earlier studies have revealed that AKT regulate MMP-related protein expression and cancer cell metastasis [44, 45]. Our earlier studies suggest that Pra-A reduced cell vaibility and induced cell cycle arrest at the G0/G1 phase, and Pra-A treatment inhibited the effect of TPA on ERK1/2 upregulation, MMP-2 expression, migration, and invasion in HeLa and SiHa cells [13]. However, this results different with our finding that Pra-B affects the stimulation of TPA on the expression of MMP-9/-2 at the protein and mRNA levels in HeLa cells. Although, Pra-A and Pra-B, are the major bioactive and anticancer compounds found in the Peucedanum praeruptorum Dunn, it may have different antitumor functions against human cervical cancer cells. Addition, the inhibition of MMP-2/-9 expression by Pra-B was enhanced by the co-administration of LY294002. Therefore, these results demonstrated that TPA induces migration and invasion was inhibited by Pra-B through the PI3K/AKT signaling pathway via MMP-2/-9 expression in human cervical cancer cells.

The NF-κB transcription factor was regulation of MMP-2/-9 protein expression by binding to sites on its promoter [46, 47], and the regulation of NF-κB by PI3K/AKT is considered an important biological implication for cancer therapy [48]. A recent study reported that the suppression of NF-κB reduced TPA-induced MMP-9 expression and cell invasion in breast cancer cells [49]. PJT (Peucedanum japonicum Thunb) inhibition of cell invasion through reduction of TPA-induced MMP-9 expression and the inhibition of the PKCα/NF-κB pathway in MCF-7 cells [50]. On the basis of the aforementioned results, we investigated Pra-B anti-invasive ability of regulation NF-κB complex and found that Pra-B suppressed TPA-induced nuclear translocation of the NF-κB complex (p65, p52, and p50). Furthermore, we observed that Pra-B inhibited TPA-mediated expression of the MMP-2/-9 promoter (Fig. 6B). These results suggested that the NF-κB complex may be involved in the inhibition of TPA-induced PI3K/AKT-mediated MMP-2/-9 expression by Pra-B. In further, it is essential that additional animal models studies in relevant cell culture models of human cervical cancer cells be undertaken to establish the anti-invasive efficacy of Pra-B and suggest if it acts via similar molecular mechanisms.

 

 

Conclusion

 

In this study showed that Pra-B inhibited TPA-induced migration and invasion of human cervical cancer cells. We also found that the NF-κB complex may be involved in the inhibition of TPA-induced AKT-mediated MMP-2/-9 expression by Pra-B. These results suggest that Pra-B can be a potential anti-invasive agent against cervical cancer.

 

 

Acknowledgements

 

This work was supported by grants from China Medical University Hospital Taiwan (DMR-107-054).

 

 

Disclosure Statement

 

The authors declare that they have no competing interests

 

 

References

 

1 LaVigne AW, Triedman SA, Randall TC, Trimble EL, Viswanathan AN. Cervical cancer in low and middle income countries: Addressing barriers to radiotherapy delivery. Gynecol Oncol Rep 2017;22:16-20.
https://doi.org/10.1016/j.gore.2017.08.004
PMID: 28948205 PMCid:PMC5602511

 

2 Fidler IJ. Critical factors in the biology of human cancer metastasis: twenty-eighth G.H.A. Clowes memorial award lecture. Cancer Res 1990;50:6130-6138.
PMID: 1698118

 

3 Yu PJ, Ci W, Wang GF, Zhang JY, Wu SY, Xu W, Jin H, Zhu ZG, Zhang JJ, Pang JX, Wu SG. Praeruptorin A inhibits lipopolysaccharide-induced inflammatory response in murine macrophages through inhibition of NF-kappaB pathway activation. Phytother Res 2011;25:550-556.
https://doi.org/10.1002/ptr.3295
PMID: 20842678

 

4 Xiong Y, Wang J, Wu F, Li J, Zhou L, Kong L. Effects of (+/-)-praeruptorin A on airway inflammation, airway hyperresponsiveness and NF-kappaB signaling pathway in a mouse model of allergic airway disease. Eur J Pharmacol 2012;683:316-324.
https://doi.org/10.1016/j.ejphar.2012.03.004
PMID: 22449378

 

5 Wenjie W, Houqing L, Liming S, Ping Z, Gengyun S. Effects of praeruptorin C on blood pressure and expression of phospholamban in spontaneously hypertensive rats. Phytomedicine 2014;21:195-198.
https://doi.org/10.1016/j.phymed.2013.08.028
PMID: 24075213

 

6 Nishino H, Okuyama T, Takata M, Shibata S, Tokuda H, Takayasu J, Hasegawa T, Nishino A, Ueyama H, Iwashima A. Studies on the anti-tumor-promoting activity of naturally occurring substances. IV. Pd-II [(+)anomalin, (+)praeruptorin B], a seselin-type coumarin, inhibits the promotion of skin tumor formation by 12-O-tetradecanoylphorbol-13-acetate in 7, 12-dimethylbenz [a]anthracene-initiated mice. Carcinogenesis 1990;11:1557-1561.
https://doi.org/10.1093/carcin/11.9.1557
PMID: 2169356

 

7 Shen X, Chen G, Zhu G, Fong WF. (+/-)-3'-O, 4'-O-dicynnamoyl-cis-khellactone, a derivative of (+/-)-praeruptorin A, reverses P-glycoprotein mediated multidrug resistance in cancer cells. Bioorg Med Chem 2006;14:7138-7145.
https://doi.org/10.1016/j.bmc.2006.06.066
PMID: 16875827

 

8 Yeon JT, Kim KJ, Choi SW, Moon SH, Park YS, Ryu BJ, Oh J, Kim MS, Erkhembaatar M, Son YJ, Kim SH. Anti-osteoclastogenic activity of praeruptorin A via inhibition of p38/Akt-c-Fos-NFATc1 signaling and PLCgamma-independent Ca2+ oscillation. PLoS One 2014;9:e88974.
https://doi.org/10.1371/journal.pone.0088974
PMID: 24586466

 

9 Ando Y, Saka H, Ando M, Sawa T, Muro K, Ueoka H, Yokoyama A, Saitoh S, Shimokata K, Hasegawa Y. Polymorphisms of UDP-glucuronosyltransferase gene and irinotecan toxicity: a pharmacogenetic analysis. Cancer Res 2000;60:6921-6926.
PMID: 11156391

 

10 Zhou XN, Bi HC, Jin J, Deng RR, Ying MJ, Wang YT, Huang M [Induction of UGT1A1 expression by praeruptorin A and praeruptorin C through hCAR pathway].. Yao Xue Xue Bao 2013;48:794-798.
PMID: 23888707

 

11 Fong WF, Zhang JX, Wu JY, Tse KW, Wang C, Cheung HY, Yang MS. Pyranocoumarin(+/-)-4'-O-acetyl-3'-O-angeloyl-cis-khellactone induces mitochondrial-dependent apoptosis in HL-60 cells. Planta Med 2004;70:489-495.
https://doi.org/10.1055/s-2004-827146
PMID: 15241888

 

12 Wu JY, Fong WF, Zhang JX, Leung CH, Kwong HL, Yang MS, Li D, Cheung HY. Reversal of multidrug resistance in cancer cells by pyranocoumarins isolated from Radix Peucedani. Eur J Pharmacol 2003;473:9-17.
https://doi.org/10.1016/S0014-2999(03)01946-0

 

13 Wu MH, Lin CL, Chiou HL, Yang SF, Lin CY, Liu CJ, Hsieh YH. Praeruptorin A Inhibits Human Cervical Cancer Cell Growth and Invasion by Suppressing MMP-2 Expression and ERK1/2 Signaling. Int J Mol Sci 2017;19. pii: E10
https://doi.org/10.3390/ijms19010010
PMID: 29267213

 

14 Xia Y, Shen S, Verma IM. NF-kappaB, an active player in human cancers. Cancer Immunol Res 2014;2:823-830.
https://doi.org/10.1158/2326-6066.CIR-14-0112
PMID: 25187272 PMCid:PMC4155602

 

15 Liu S, Shi L, Wang Y, Ye D, Ju H, Ma H, Yang W, Wang Y, Hu J, Deng J, Zhang Z. Stabilization of Slug by NF-kappaB is Essential for TNF-alpha -Induced Migration and Epithelial-Mesenchymal Transition in Head and Neck Squamous Cell Carcinoma Cells. Cell Physiol Biochem 2018;47:567-578.
https://doi.org/10.1159/000489990
PMID: 29794474

 

16 Tilborghs S, Corthouts J, Verhoeven Y, Arias D, Rolfo C, Trinh XB, van Dam PA. The role of Nuclear Factor-kappa B signaling in human cervical cancer. Crit Rev Oncol Hematol 2017;120:141-150.
https://doi.org/10.1016/j.critrevonc.2017.11.001
PMID: 29198328

 

17 Vallabhapurapu S, Karin M. Regulation and function of NF-kappaB transcription factors in the immune system. Annu Rev Immunol 2009;27:693-733.
https://doi.org/10.1146/annurev.immunol.021908.132641
PMID: 19302050

 

18 Tergaonkar V. NFkappaB pathway: a good signaling paradigm and therapeutic target. Int J Biochem Cell Biol 2006;38:1647-1653.
https://doi.org/10.1016/j.biocel.2006.03.023
PMID: 16766221

 

19 Hayden MS, Ghosh S. Shared principles in NF-kappaB signaling. Cell 2008;132:344-362.
https://doi.org/10.1016/j.cell.2008.01.020
PMID: 18267068

 

20 Lin WW, Hildebrand JM, Bishop GA. A Complex Relationship between TRAF3 and Non-Canonical NF-kappaB2 Activation in B Lymphocytes. Front Immunol 2013;4:477.
https://doi.org/10.3389/fimmu.2013.00477
PMID: 24391649

 

21 Sun SC. Non-canonical NF-kappaB signaling pathway. Cell Res 2011;21:71-85.
https://doi.org/10.1038/cr.2010.177
PMID: 21173796 PMCid:PMC3193406

 

22 Wang C, Gu W, Zhang Y, Ji Y, Wen Y, Xu X. Nicotine promotes cervical carcinoma cell line HeLa migration and invasion by activating PI3k/Akt/NF-kappaB pathway in vitro. Exp Toxicol Pathol 2017;69:402-407.
https://doi.org/10.1016/j.etp.2017.03.006
PMID: 28385482

 

23 Jiang N, Xie F, Guo Q, Li MQ, Xiao J, Sui L. Toll-like receptor 4 promotes proliferation and apoptosis resistance in human papillomavirus-related cervical cancer cells through the Toll-like receptor 4/nuclear factor-kappaB pathway. Tumour Biol 2017;39:1010428317710586.
https://doi.org/10.1177/1010428317710586
PMID: 28653898

 

24 Jiang R, Wei L, Zhu M, Wu J, Wang L. Aspirin Inhibits LPS-Induced Expression of PI3K/Akt, ERK, NF-kappaB, CX3CL1, and MMPs in Human Bronchial Epithelial Cells. Inflammation 2016;39:643-650.
https://doi.org/10.1007/s10753-015-0289-8
PMID: 26635114

 

25 Li Q, Zhang L, Han Y, Jiang Z, Wang Q. Propofol reduces MMPs expression by inhibiting NF-kappaB activity in human MDA-MB-231 cells. Biomed Pharmacother 2012;66:52-56.
https://doi.org/10.1016/j.biopha.2011.10.006
PMID: 22264881

 

26 Qin M, Liu S, Li A, Xu C, Tan L, Huang J, Liu S. NIK- and IKKbeta-binding protein promotes colon cancer metastasis by activating the classical NF-kappaB pathway and MMPs. Tumour Biol 2016;37:5979-5990.
https://doi.org/10.1007/s13277-015-4433-8
PMID: 26596835

 

27 Chen CM, Hsieh SC, Lin CL, Lin YS, Tsai JP, Hsieh YH. Alpha-Mangostin Suppresses the Metastasis of Human Renal Carcinoma Cells by Targeting MEK/ERK Expression and MMP-9 Transcription Activity. Cell Physiol Biochem 2017;44:1460-1470.
https://doi.org/10.1159/000485582
PMID: 29190630

 

28 Montiel M, Urso L, de la Blanca EP, Marsigliante S, Jimenez E. Cisplatin reduces endothelial cell migration via regulation of type 2-matrix metalloproteinase activity. Cell Physiol Biochem 2009;23:441-448.
https://doi.org/10.1159/000218191
PMID: 19471112

 

29 Ramani VC, Kaushal GP, Haun RS. Proteolytic action of kallikrein-related peptidase 7 produces unique active matrix metalloproteinase-9 lacking the C-terminal hemopexin domains. Biochim Biophys Acta 2011;1813:1525-1531.
https://doi.org/10.1016/j.bbamcr.2011.05.007
PMID: 21616098 PMCid:PMC3123393

 

30 Ethiraj P, Veerappan K, Samuel S, Sivapatham S. Interferon beta improves the efficacy of low dose cisplatin by inhibiting NF-kappaB/p-Akt signaling on HeLa cells. Biomed Pharmacother 2016;82:124-132.
https://doi.org/10.1016/j.biopha.2016.04.058
PMID: 27470347

 

31 Desai S, Barai A, Bukhari AB, De A, Sen S. alpha-Actinin-4 confers radioresistance coupled invasiveness in breast cancer cells through AKT pathway. Biochim Biophys Acta 2018;1865:196-208.
https://doi.org/10.1016/j.bbamcr.2017.10.006
PMID: 29055790

 

32 Huang M, Xin W. Matrine inhibiting pancreatic cells epithelial-mesenchymal transition and invasion through ROS/NF-kappaB/MMPs pathway. Life Sci 2018;192:55-61.
https://doi.org/10.1016/j.lfs.2017.11.024
PMID: 29155301

 

33 Wang L, Wang J, Yang L, Zhou SM, Guan SY, Yang LK, Shi QX, Zhao MG, Yang Q. Effect of Praeruptorin C on 3-nitropropionic acid induced Huntington's disease-like symptoms in mice. Biomed Pharmacother 2017;86:81-87.
https://doi.org/10.1016/j.biopha.2016.11.111
PMID: 27939523

 

34 Yang L, Li XB, Yang Q, Zhang K, Zhang N, Guo YY, Feng B, Zhao MG, Wu YM. The neuroprotective effect of praeruptorin C against NMDA-induced apoptosis through down-regulating of GluN2B-containing NMDA receptors. Toxicol In Vitro 2013;27:908-914.
https://doi.org/10.1016/j.tiv.2013.01.001
PMID: 23313464

 

35 Furstenberger G, Sorg B, Marks F. Tumor promotion by phorbol esters in skin: evidence for a memory effect. Science 1983;220:89-91.
https://doi.org/10.1126/science.6828884
PMID: 6828884

 

36 Hennings H, Blumberg PM, Pettit GR, Herald CL, Shores R, Yuspa SH. Bryostatin 1, an activator of protein kinase C, inhibits tumor promotion by phorbol esters in SENCAR mouse skin. Carcinogenesis 1987;8:1343-1346.
https://doi.org/10.1093/carcin/8.9.1343
PMID: 3621472

 

37 Kim S, Han J, Lee SK, Choi MY, Kim J, Lee J, Jung SP, Kim JS, Kim JH, Choe JH, Lee JE, Nam SJ. Berberine suppresses the TPA-induced MMP-1 and MMP-9 expressions through the inhibition of PKC-alpha in breast cancer cells. J Surg Res 2012;176:e21-29.
https://doi.org/10.1016/j.jss.2011.11.1041
PMID: 22381172

 

38 Cartee L, Kucera GL, Nixon JB. The effects of gemcitabine and TPA on PKC signaling in BG-1 human ovarian cancer cells. Oncol Res 1998;10:371-377.
PMID: 10063971

 

39 Ma J, Sawai H, Ochi N, Matsuo Y, Xu D, Yasuda A, Takahashi H, Wakasugi T, Takeyama H. PTEN regulates angiogenesis through PI3K/Akt/VEGF signaling pathway in human pancreatic cancer cells. Mol Cell Biochem 2009;331:161-171.
https://doi.org/10.1007/s11010-009-0154-x
PMID: 19437103

 

40 Dey A, Wong E, Kua N, Teo HL, Tergaonkar V, Lane D. Hexamethylene bisacetamide (HMBA) simultaneously targets AKT and MAPK pathway and represses NF kappaB activity: implications for cancer therapy. Cell Cycle 2008;7:3759-3767.
https://doi.org/10.4161/cc.7.23.7213
PMID: 19029824

 

41 Yang HL, Tsai YC, Korivi M, Chang CT, Hseu YC. Lucidone Promotes the Cutaneous Wound Healing Process via Activation of the PI3K/AKT, Wnt/beta-catenin and NF-kappaB Signaling Pathways. Biochim Biophys Acta 2017;1864:151-168.
https://doi.org/10.1016/j.bbamcr.2016.10.021
PMID: 27816443

 

42 Jiang H, Li J, Chen A, Li Y, Xia M, Guo P, Yao S, Chen S. Fucosterol exhibits selective antitumor anticancer activity against HeLa human cervical cell line by inducing mitochondrial mediated apoptosis, cell cycle migration inhibition and downregulation of m-TOR/PI3K/Akt signalling pathway. Oncol Lett 2018;15:3458-3463.
https://doi.org/10.3892/ol.2018.7769

 

43 Bai X, Ma Y, Zhang G. Butein suppresses cervical cancer growth through the PI3K/AKT/mTOR pathway. Oncol Rep 2015;33:3085-3092.
https://doi.org/10.3892/or.2015.3922
PMID: 25962638

 

44 Zhou R, Xu L, Ye M, Liao M, Du H, Chen H. Formononetin inhibits migration and invasion of MDA-MB-231 and 4T1 breast cancer cells by suppressing MMP-2 and MMP-9 through PI3K/AKT signaling pathways. Horm Metab Res 2014;46:753-760.
https://doi.org/10.1055/s-0034-1376977
PMID: 24977660

 

45 Chen JS, Wang Q, Fu XH, Huang XH, Chen XL, Cao LQ, Chen LZ, Tan HX, Li W, Bi J, Zhang LJ. Involvement of PI3K/PTEN/AKT/mTOR pathway in invasion and metastasis in hepatocellular carcinoma: Association with MMP-9. Hepatol Res 2009;39:177-186.
https://doi.org/10.1111/j.1872-034X.2008.00449.x
PMID: 19208038

 

46 Sun SC. The non-canonical NF-kappaB pathway in immunity and inflammation. Nat Rev Immunol 2017;17:545-558.
https://doi.org/10.1038/nri.2017.52
PMID: 28580957 PMCid:PMC5753586

 

47 Bond M, Chase AJ, Baker AH, Newby AC. Inhibition of transcription factor NF-kappaB reduces matrix metalloproteinase-1, -3 and -9 production by vascular smooth muscle cells. Cardiovasc Res 2001;50:556-565.
https://doi.org/10.1016/S0008-6363(01)00220-6

 

48 Ahmad A, Biersack B, Li Y, Kong D, Bao B, Schobert R, Padhye SB, Sarkar FH. Targeted regulation of PI3K/Akt/mTOR/NF-kappaB signaling by indole compounds and their derivatives: mechanistic details and biological implications for cancer therapy. Anticancer Agents Med Chem 2013;13:1002-1013.
https://doi.org/10.2174/18715206113139990078
PMID: 23272910

 

49 Kim HR, Kim JM, Kim MS, Hwang JK, Park YJ, Yang SH, Kim HJ, Ryu DG, Lee DS, Oh H, Kim YC, Rhee YJ, Moon BS, Yun JM, Kwon KB, Lee YR. Saussurea lappa extract suppresses TPA-induced cell invasion via inhibition of NF-kappaB-dependent MMP-9 expression in MCF-7 breast cancer cells. BMC Complement Altern Med 2014;14:170.
https://doi.org/10.1186/1472-6882-14-170
PMID: 24885456 PMCid:PMC4229955

 

50 Kim JM, Noh EM, Kim HR, Kim MS, Song HK, Lee M, Yang SH, Lee GS, Moon HC, Kwon KB, Lee YR. Suppression of TPA-induced cancer cell invasion by Peucedanum japonicum Thunb. extract through the inhibition of PKCalpha/NF-kappaB-dependent MMP-9 expression in MCF-7 cells. Int J Mol Med 2016;37:108-114.
https://doi.org/10.3892/ijmm.2015.2417
PMID: 26717978 PMCid:PMC4687430