Corresponding Author: Gary W. Lawrence

International Centre for Neurotherapeutics, Dublin City University, Dublin 9 (Ireland)
Tel. +35317007689, E-Mail gary.lawrence@dcu.ie


Population Coding of Capsaicin Concentration by Sensory Neurons Revealed Using Ca2+ Imaging of Dorsal Root Ganglia Explants from Adult pirt-GCaMP3 Mouse

Gary W. Lawrencea     Tomas H. Zurawskia     Xinzhong Dongb     J. Oliver Dollya    

aInternational Centre for Neurotherapeutics, Dublin City University, Glasnevin, Dublin, Ireland, bHoward Hughes Medical Institute, Johns Hopkins University School of Medicine, Baltimore, MD, USA

Key Words
Ca2+ signalling • TRPV1 • Capsaicin • Nociception • Population coding
Abstract
Background/Aims: Nociceptors detect noxious capsaicin (CAPS) via the transient receptor potential vanilloid 1 (TRPV1) ion channel, but coding mechanisms for relaying CAPS concentration [CAPS] remain obscure. Prolonged (up to 1h.) exposure to CAPS is used clinically to desensitise sensory fibres for treatment of neuropathic pain, but its signalling has typically been studied in cultures of dissociated sensory neurons employing low cell numbers and very short exposure times. Thus, it was pertinent to examine responses to longer CAPS exposures in large populations of adult neurons. Methods: Confocal fluorescence microscopy was used to monitor the simultaneous excitation by CAPS of neuronal populations in intact L3/4 dorsal root ganglia (DRG) explants from adult pirt-GCaMP3 mice that express a cytoplasmic, genetically-encoded Ca2+ sensor in almost all primary sensory neurons. Peak analysis was performed using GraphPad Prism 9 to deconstruct the heterogenous and complex fluorescence signals observed into informative, readily-comparable measurements: number of signals, their lag time, maximum intensity relative to baseline (Max.) and duration. Results: Exposure for 5 min. to CAPS activated plasmalemmal TRPV1 and led to increased fluorescence due to Ca2+ entry into DRG neurons (DRGNs), as it was prevented by capsazepine or removal of extracellular Ca2+. Increasing [CAPS] (0.3, 1 and 10 μM, respectively) evoked signals from more neurons (123, 275 and 390 from 5 DRG) with shorter average lag (6.4 ± 0.4, 3.3 ± 0.2 and 1.9 ± 0.1 min.) and longer duration (1.4 ± 0.2, 2.9 ± 0.2 and 4.8 ± 0.3 min.). Whilst raising [CAPS] produced a modest augmentation of Max. for individual neurons, those with large increases were selectively expedited; this contributed to a faster onset and higher peak of cumulative fluorescence for an enlarged responding neuronal population. CAPS caused many cells to fluctuate between high and low levels of fluorescence, with consecutive pulses increasing Max. and duration especially when exposure was extended from 5 to 20 min. Such signal facilitation counteracted tachyphylaxis, observed upon repeated exposure to 1 μM CAPS, preserving the cumulative fluorescence over time (signal density) in the population. Conclusion: Individual neurons within DRG differed extensively in the dynamics of response to CAPS, but systematic changes elicited by elevating [CAPS] increased signal density in a graded manner, unveiling a possible mechanism for population coding of responses to noxious chemicals. Signal density is sustained during prolonged and repeated exposure to CAPS, despite profound tachyphylaxis in some neurons, by signal facilitation in others. This may explain the burning sensation that persists for several hours when CAPS is used clinically.  



Introduction

Pain poses a major challenge to modern medicine, with the prevalence of chronic pain (all forms) estimated to be near 50% of the population and up to 14% of sufferers being severely disabled [1]. It arises from activation of nociceptors, a subset of the peripheral afferent sensory neurons in dorsal root ganglia (DRG) and trigeminal ganglia, that sense potentially-damaging environmental conditions via membrane proteins capable of detecting noxious chemicals, heat or mechanical force (reviewed by [2, 3]). Current models posit that fibres projected from different sensory neurons (and ganglia) distribute into complex arrangements in overlapping receptive fields, such that peripheral tissues are supplied with fibres having various activation thresholds, some with a wide dynamic range of response intensity [4]. Innocuous stimuli excite only the most sensitive fibres, but increasingly noxious insults recruit more and more neurons with progressively intensifying signals [4, 5]. However, the molecular details of these processes remain unclear.
The best characterised nociceptive receptor is the transient receptor potential vanilloid type 1 (TRPV1), identified as a non-selective cation channel activated by capsaicin (CAPS; the active ingredient of chilli peppers), that acts as a polymodal integrator of noxious chemicals, protons and heat [6, 7]. Its excitation by CAPS in vivo elicits a burning pain sensation accompanied by local vasodilation and inflammation [8]; this is followed by hypersensitivity to heat and touch. Mice genetically modified to ‘knock-out’ expression of TRPV1 exhibit little of the pain behaviour evoked by CAPS in the wild-type, show depressed responses to noxious heat and a near-complete loss of inflammation-induced thermal hyperalgesia [9, 10]. TRPV1 is found predominantly on unmyelinated, slowly-conducting C-fibres that express calcitonin gene-related peptide (CGRP), substance P and neurokinin A [7]. CAPS and other particular noxious stimuli open the non-selective cation pore in TRPV1, allowing entry of Ca2+ and Na+. The resulting depolarisation is sensed and amplified by voltage-gated Na+ channels, thereby, initiating action potentials that propagate pain signals to the dorsal horn of the spinal cord (or brainstem in the case of craniofacial nerves); there, they are passed to ascending spinal/brainstem neurons that carry the information to the brain. The Ca2+ that enters through TRPV1 acts locally as a second messenger to stimulate various intra-neuronal signalling cascades via Ca2+-activated phospholipases, protein kinases and phosphatases [3, 11, 12]. It also triggers the fusion of neuropeptide-loaded large dense-core vesicles as well as the exocytosis of other excitatory mediators. For example, released CGRP and substance P act directly on endothelial and smooth muscle cells, causing the aforementioned vasodilation and neurogenic inflammation that results from exposure to CAPS. Mediators released from sensory neurons also attract and activate immune cells at sites of nerve insult or damage [13]. Injured tissues and immune cells release cytokines and other pro-inflammatory factors such as kinins, ATP and growth factors. They interact directly with receptors on sensory neurons resulting in the hyper-sensitisation of nociceptors to environmental cues. Such pro-inflammatory factors sensitise nociceptors by modifying the activity of plasmalemmal ion channels so that the fibres become more easily excited. Many of the signalling cascades they activate converge on nociceptive receptors such as TRPV1 and the structurally-related reactive chemical receptor and thermal sensor, transient receptor potential ankyrin 1 (TRPA1) [7, 12, 14, 15].
Due to the aforementioned huge numbers of pain sufferers, and present treatments being often ineffective, poorly tolerated or addictive, there is a pressing need for the development of new effective, non-addictive analgesics free from unpleasant side-effects. TRPV1 is considered a prime target for analgesic therapeutics because of being a multi-modal integrator of noxious insult, implicated in inflammatory and neuropathic pain. As assessment of TRPV1 antagonists by electrophysiological recordings or Ca2+ imaging has been hampered by its desensitisation and tachyphylaxis to agonists used such as CAPS [16-18], pirt-GCaMP3 mice and confocal imaging of intracellular Ca2+ concentration [Ca2+]i 
were employed herein. These animals, which express the Ca2+ sensor in virtually all their primary sensory neurons but not other cells of DRG and trigeminal ganglia [19], facilitated measurements of changes in [Ca2+]i in large populations of DRGNs when subjected to pertinent protocols for stimulation by CAPS (e.g. longer and repeated exposure to various concentrations). Notably, topical application of CAPS has been proven beneficial for chronic neuropathic pain e.g. associated with post-herpetic neuralgia and diabetic neuropathy [20, 21]. This has been attributed to transient desensitisation of TRPV1 and much more persistent, but ultimately reversible, denervation of TRPV1-expressing fibres [20, 21]. However, many of the mechanistic details have been deciphered from experiments using rodent cultured sensory neurons and very short exposures to CAPS. Thus, it is necessary to ascertain if the details of nociceptor signalling and desensitisation observed in cultured cells faithfully represent processes occurring in tissues, and in response to mimics of pain-inducing mediators. Hence, L3/L4 DRG explants with preserved structural integrity and somatic organisation were utilised in this study. Using analytical tools to deconstruct the complex, heterogeneous Ca2+ signals observed during and following 5 or, in some cases, 20 min. exposure to CAPS, patterns have been deciphered in the responses from large cohorts of neurons present in the DRG, shedding light on how primary nociceptors encode noxious stimulus intensity. Hitherto unappreciated complexity was revealed, and mechanisms uncovered for maintaining strong responses to CAPS in the neuronal population, despite profound tachyphylaxis and desensitisation (reduced responses to repeated and prolonged, respectively, agonist stimulation) in individual cells. The experimental system developed offers the major advantage of providing robust internally-controlled assays for TRPV1 activity by repeated stimulation before and after experimental treatments.


Materials and Methods


Materials

The pirt-GCaMP3 mice were generated by Prof. X. Dong (Johns Hopkins University School of Medicine, Baltimore, MD, USA). CAPS was purchased from Alomone Labs. (Jerusalem, Israel), and Liberase™ from Roche Diagnostics (Mannheim, Germany). All other chemicals were obtained from Merck (Arklow, Ireland).


Confocal imaging of DRG explants

Heterozygous adult (6-8 weeks) male or female pirt-GCaMP3 mice were euthanised by cervical dislocation and L3 or L4 DRG dissected, with a few mm of the ventral and dorsal roots plus peripheral nerve trunk attached. Ganglia were collected in ice-cold dissection buffer (mM: CaCl2, 0.5; glucose, 11; KCl, 2.5; MgSO4, 10; NaHCO3, 26; NaH2PO4, 1.2; sucrose, 216) constantly gassed with a mixture of 95 % oxygen: 5 % carbon dioxide (O2/CO2). Within 10 min. of dissection, the DRG were rinsed with artificial cerebrospinal fluid (aCSF; mM: CaCl2, 2; glucose, 11; KCl, 3.6; MgSO4, 1.2; NaCl, 117; NaHCO3, 25; NaH2PO4, 1.2) pre-gassed as above. The ganglion sheath was gently removed mechanically and with 5 min. digestion at room temperature by Liberase™ (13 units/ml in aCSF lacking the MgSO4) before placing the DRG under a tissue holder in a heated recording chamber (RC26GLP in PM1; Warner Instruments, Holliston, MA, USA; bath volume ~ 1ml) connected to a digital DC power supply (72-13310, Tenma Corp., Tokyo, Japan); washing ensued by superfusing at 2 ml/min. with normal aCSF containing 10 μg/ml bovine serum albumin and continuously gassed with O2/CO2 (aCSF-BOC) at ambient temperature (~ 22°C). After 30 min. the aCSF-BOC was warmed to 32°C using a heated perfusion tube (HPT-2, ALA Scientific Instruments, Westbury, NY, USA) with feedback control via a thermal probe linked to a thermal controller (S-PS-8*00 and LinLab2 software, Scientifica Ltd., Uckfield, UK). Washing was continued for another 30 min. before starting the recordings. All subsequent experimental procedures and washes were performed at 32°C superfusing with aCSF-BOC continuously.
Confocal imaging was performed using a Zeiss Axio Examiner Z1 upright microscope with a 488 nm laser, controlled by Zen 2008 (Carl Zeiss, Oberkochen, Germany), using a 10 x magnification water immersion objective (NA 1.336). Z-stacks were configured to image the majority of the volume of each ganglion;
10-12 non-overlapping Z-planes of 25–30 μm thickness. Each confocal plane was scanned once every 10-12 seconds, depending on stack size.


Image analysis

To identify regions of interest (ROIs) where detectable changes in the intensity of fluorescence occurred, time-lapse Z-stacks were projected to a single plane using Fiji (sum slices option; imagej.net [22]) and converted to grayscale (Supplementary Movie 1); for simplicity and consistency, ROIs of a uniform area were applied (Supplementary Movie 2) (for all supplementary material see www.cellphysiolbiochem.com). Occasionally, large diameter cells were seen to fluoresce in a slow cyclical manner that was obviously unrelated to DRG treatment protocols and these were not included as ROIs. Average pixel intensity was measured in ROIs (using ImageJ) for each confocal plane of the original, non-projected time lapse movies (Supplementary Movie 3), in segments of 20 min. (except initial baseline [10 min.]). For each 20 min. segment, ROI positions were adjusted for minor shifts in tissue position and orientation. The results were exported to Microsoft Excel® (Office 365, Microsoft Corporation, St Redmond, WA, USA) for further processing. In segments including experimental treatments (i.e. exposure to CAPS) the measurements made during the initial 1.6 min. of each recording, representing a period just before CAPS washed-in, were averaged to obtain base fluorescence values (F0) and standard deviation (s.d.). The intensity of emitted fluorescence (F) was measured for each ROI in all subsequent movie frames for each confocal plane and the change in intensity relative to base values calculated for every time point using the formula (F – F0)/F0. ROIs were considered to contain positive-responders if the averaged pixel intensity change, (F – F0)/F0, was greater than the base, F0, plus 10 x s.d. Only positive responders to each treatment were included in calculations of mean
(F – F0)/F0 or summed (Σ) (F – F0)/F0. Where signals were detected for a single ROI in more than one confocal plane, measurements were processed as follows: 1. signals in adjacent planes with similar time courses for changes in fluorescence were assumed to have arisen from a single neuron and measured values from each plane were averaged, 2. signals in non-adjacent confocal planes always showed distinct time courses and so these were measured as separate individual neurons, 3. rarely, signals were detected in adjacent planes but with obviously different time courses, so these were also measured as separate individual signals. To estimate the fraction of excitable cells activated by 10 μM CAPS, in another set of experiments DRGs were exposed sequentially to the vanilloid and to 60 mM KCl (in modified aCSF with NaCl reduced to 60.6 mM to maintain osmolarity). Due to 60 mM KCl inducing Ca2+ signals in a large number of cells with a high degree of synchronicity, it was not possible to reliably segregate cells that span multiple confocal layers by the method detailed above. Thus, for both 10 μM CAPS and 60 mM KCl, all above threshold signals in every confocal layer were counted as individual responses and these numbers used to calculate the percentage of excitable cells also activated by 10 μM CAPS. Notably, very similar values were obtained for the latter if only the signals in every second confocal slice were used for the calculation; thus, the possible ‘double-counting’ of cells in adjacent confocal layers does not seem to have skewed this measurement. In Fig. 1 H and I, the ROIs identified as positive responders to CAPS, in the absence of capsazepine but presence of Ca2+, were used for the repeat measurements in the presence of capsazepine (Fig. 1H) or ethylene glycol-bis(β-aminoethyl ether)-N,N,N′,N′-tetraacetic acid (EGTA) without Ca2+ (Fig. 1I), with all measurements performed on flattened confocal stacks.

Fig. 1. Dose-dependent increases in GCaMP3 fluorescence were evoked by CAPS in the presence of extracellular Ca2+ and blocked by the TRPV1 antagonist, capsazepine: increasing [CAPS] accelerates the excitation of DRGNs, particularly those responding with relatively high Max. signals. Five DRG from 4 mice used in 4 independent experiments (one involving 2 DRGs) were exposed sequentially to 0.3, 1 and 10 µM CAPS for 5 min. each with 15 min. washout in between. (A) The number of cells (columns and error bars represent mean ± s.e.m. from 5 DRG; dots and connecting lines indicate values for individual DRG activated by each [CAPS]), counted over 20 min. encompassing the respective treatments plus washout periods. (B) Representative plots against time, for the recordings from one DRG, of the mean change in fluorescence intensity relative to baseline (dotted line) in DRGNs that showed an increase >10 times the s.d. of the baseline. Black bars indicate when the specified [CAPS] was applied. Dots above and below the trace represent s.e.m. (C) The increase in fluorescence summed for all active cells plotted against time. (D) Peak values and (E) AUC from the summed fluorescence traces during 20 min. after addition of each [CAPS]. Column heights and error bars in (D) and (E) display mean ± s.e.m., and black dots with connecting lines each represent the values obtained from traces plotted as in (C) for each single DRG (N=5). (F) The number of neurons excited by the indicated [CAPS] applied for 5 min. (shaded area below the black bar), counted for consecutive 1 min. periods and plotted against lag time (defined below in Fig. 2 legend). Note that 1.6 min. representing the delay in the superfusate line was subtracted from every measurement. Neurons were only counted the first time they were activated during each 20 min. recording. (F inset) Histogram showing the number of DRGNs excited by 0.3, 1 and 10 µM CAPS within 5 min., each expressed as a % of the number activated over 20 min. (G) Max. (F-Fo)/Fo presented as the mean ± s.e.m. for cells activated within each 1 min. period; note that these are plotted according to the time when first excited and not upon reaching a maximum value. (H) Overlaid traces for the mean intensity changes induced in DRGNs that were excited by 1 μM CAPS, firstly in the absence (black) and then in the same cells in the presence (red) of 10 μM capsazepine and (I) for cells activated by 10 μM CAPS in the presence of 2 mM extracellular Ca2+ (black) and then in the same cells but without Ca2+ and including 5 mM EGTA (red). Asterisks (in A, D and E) represent Students’ t-tests; *p<0.05; **p<0.01; ***p<0.001 and ****p<0.0001; only statistically significant differences are shown. Text beside asterisks indicate the comparator data set.


Performing measurements using the analysis toolbox

To simplify analysis of complex and heterogeneous fluorescent signals from individual DRG neurons (DRGNs), a toolbox for analysis of measurements was used (see Supplementary Fig. 1). Firstly, data sets were purged of all data points below the positive response threshold; all excluded points were assigned a nominal value of zero (except where explicitly stated that sub-threshold values were included). The transformed data sets were then subjected to peak analysis using GraphPad Prism 9 (GraphPad Software, San Diego, CA, USA) to identify when signals start and finish and reach the maximum increase in intensity (Supplementary Fig. 1A). The results were exported back to Microsoft Excel® to extract the following measurements: (1) Number of responders, a count of all the ROIs that exhibited at least one signal of [Ca2+]i above the threshold; (2) Lag, the time between test samples reaching the DRG recording chamber and the first [Ca2+]i signal above threshold. Note that all recordings started when the delivery line inlet was placed in the sample reservoir and all lag measurements were adjusted for the time sample spent in the delivery line; (3) Max., the maximum increase in (F-F0)/F0; (4) Duration, the period each signal remained above threshold (Supplementary Fig. 1A), calculated by subtracting the time point for the first [Ca2+]i signal above threshold from that for the last [Ca2+]i signal above threshold; (5) Number of events, a count of the discrete peaks in cases where [Ca2+]i
was observed to fluctuate above and below threshold multiple times (e.g. Supplementary Fig. 1B). In such instances, the duration and Max. intensity ratio of each individual peak was determined, and (6) Σ Duration, the sum of durations measured for each individual peak, added together in cases where more than one peak was observed (see Supplementary Fig. 1B). Mean ± s.e.m. values for each of these measurements, except the number of responders, were determined by averaging the values from all ROIs that reached the responder criterion. Note that for cells displaying multiple signals, only the largest Max. intensity ratios were included in the calculations, but for duration an average was determined for each individual cell and these were used to derive the mean for the population. Statistical tests were performed in Microsoft Excel®. All data were plotted using GraphPad Prism 9.



Results


CAPS induces concentration-dependent increases in fluorescence signals that require extracellular Ca2+ and are blocked by capsazepine

DRG explants were exposed sequentially to increasing CAPS concentration ([CAPS]) for 5 min. periods with 15 min. intervals of washing whilst monitoring fluorescence in neurons throughout (Supplementary Movie 1). Cells were scored as responders if the increased fluorescence (F) exceeded F0 plus 10 times the s.d. in signals, measured over 1.6 min. immediately prior to the stimulation. By this criterion, the lowest [CAPS] tested, 0.3 μM,
excited a total of 123 neurons in 4 recordings, from a total of 5 individual DRG. A larger number (275) were stimulated by 1 μM and yet more (390) with 10 μM CAPS. The mean number of neurons excited per DRG by 1 μM CAPS was significantly larger than by 0.3 μM and the amount activated by 10 μM significantly greater again (Fig. 1A and Supplementary Movie 1). The mean fluorescence change, as a fraction of initial intensity (F – F0)/F0 plotted against time for a representative experiment in Fig. 1B, shows that [Ca2+]i increased in DRGNs within seconds of exposing DRGs to 0.3 μM CAPS and the average response continued to rise steadily during the indicated exposure period, only declining during washout. On the other hand, exposure to 1 μM yielded a higher peak, and an even greater level was achieved more rapidly with 10 μM CAPS. Although fluorescence declined for all [CAPS] when washout commenced, the times taken for mean intensity to drop were longer for 1 and, especially,
10 μM CAPS (Fig. 1B). As raising [CAPS] caused large increases in the number of DRGNs excited, a more meaningful representation of the Ca2+ signals over time is obtained by summing their intensities (Fig. 1C), rather than the mean values plotted in Fig. 1B, because this embodies the cumulative response of a cell population. Notably, augmenting [CAPS] resulted in progressive increases in the peak (Fig. 1D) and area under the curve (AUC) of Σ(F – F0)/F0 plotted against time (a measure of accumulated fluorescence intensity in the neuronal population, also referred to as signal density; Fig. 1C, E), illustrating how DRGNs may encode [CAPS] by the magnitude of cumulative signal across their population. In other experiments, DRGs were exposed sequentially to 10 μM CAPS for 5 min. and 60 mM KCl. It was determined that 24 ± 6 % of the viable excitable cells were activated by the vanilloid (n=3).


Raising [CAPS] accelerates signals with relatively high Max. and long duration

The rate of neuron excitation peaked within minutes of exposing DRG to CAPS, irrespective of the concentration, but 10 μM caused the fastest initial rate with a rapid decline even in the continued presence of the vanilloid (Fig. 1F). Cell excitation by 1 μM CAPS peaked at approximately half the initial rate of that triggered by 10 μM, whilst 0.3 μM evoked the slowest excitation. However, there was only a relatively minor decrease in excitation rate for 0.3 μM CAPS over the following minutes whereas an intermediate decline was observed for 1 μM (Fig. 1F). Indeed, after washout of 0.3 and 1 μM CAPS had commenced, DRGNs still continued to be excited for the first time for over 10 min. whereas the rate depreciated to a negligible level within 5 mins. after washout of 10 μM CAPS. Consequently, of all the DRGNs excited by 0.3 μM CAPS during the whole 20 min. recording period only just under 60 % began signalling during the 5 min. the vanilloid was present, rising to 82 % and 93 % for 1 and 10 μM, respectively (Fig. 1F, inset). Thus, increasing [CAPS] not only excited more cells but also accelerated their activation. Furthermore, it selectively hastened the recruitment of DRGNs that yielded relatively high fluorescence intensity (Fig. 1G), which underlies the rapid rise to a high peak of summed fluorescence noted above (Fig. 1C). Although the faster activation of DRGNs by 10 μM CAPS could reflect more rapid penetration of the vanilloid into the DRG at high concentration, the observation that excitation rates peaked well before washout commenced, even for 0.3 μM CAPS, suggests that it readily permeated the tissue. Furthermore, no association was found between the depth of neurons within the DRG and any parameter of the [Ca2+]i signals, in stark contrast to strong associations with [CAPS] (Supplementary Fig. 2). With regard to the specificity of the agonist, it is noteworthy that responses to 1 (Fig. 1H) and 10 μM CAPS (data not shown) were prevented by the inclusion of a 10-fold molar excess of the CAPS receptor antagonist, capsazepine, or by the omission of Ca2+ from the bathing solution with EGTA added to chelate any extracellular traces of the cation (Fig. 1I). The most parsimonious interpretation is that CAPS provokes the entry of extracellular Ca2+ into DRGNs that express TRPV1 on their surface membrane.


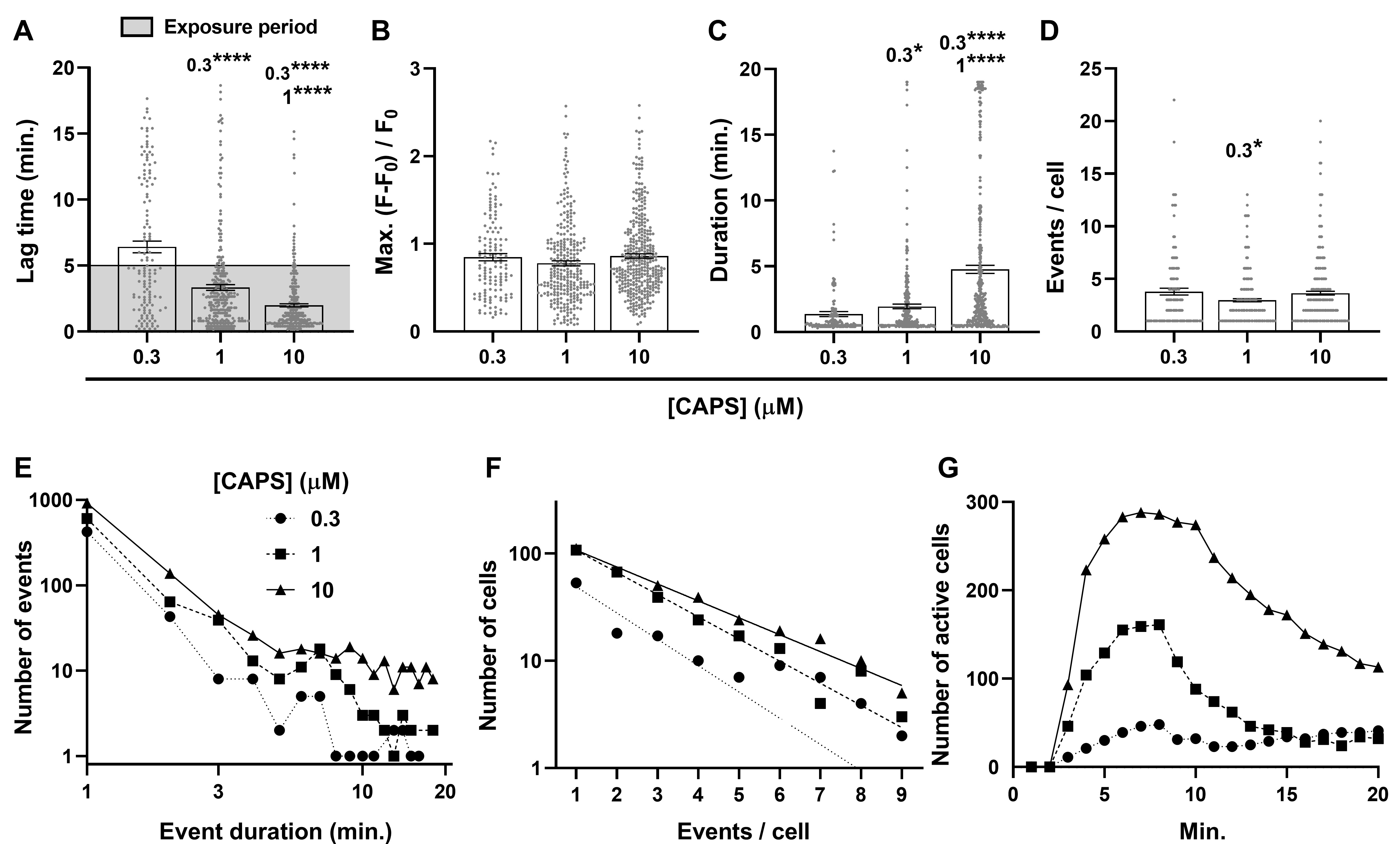
Characterisation of [Ca2+]i changes in individual DRGNs reveals strong [CAPS]-dependent associations with signal lag time and duration, but not Max. increases in fluorescence intensity

It was observed that averaging the fluorescence of responding cells conceals extensive heterogeneity between Ca2+ signals recorded from individual DRGNs. These brightened at different times, remained fluorescent for widely-varying periods and many flickered between high and low intensity states, as exemplified in the analysis of images from representative neurons (Supplementary Fig. 1). To simplify analysis, a created toolbox was utilised [23] comprising straightforward informative measurements (see Materials and Methods) that can be easily compared: 1. Number of responders, a count of all cells that produced a signal greater than F0 plus 10 x s.d.; 2. Lag, in minutes, a simple way of quantifying and comparing how quickly the DRGNs become excited; 3. Max., the largest increase in fluorescence ratio; 4. Duration of individual signals; 5. Number of discrete events, and 6. Summed (Σ) Duration, which indicates the cumulative amount of time individual cells exhibit signals. Deconstructing the cellular Ca2+ signals in this way highlighted several features that were strongly related to [CAPS] and others that were weakly or not associated. The lags were inversely associated with the agonist concentration; cellular responses to 1 μM CAPS appeared sooner than those elicited by 0.3 μM, whilst the delay with 10 μM was even shorter still (Fig. 2A). As noted above, irrespective of the concentration used, most of the fluorescent signals appeared within the 5 min. exposure to CAPS and raising [CAPS] selectively increased the proportion of neurons (note distribution of dots) displaying a short lag (Fig. 2A). By contrast, the Max. increase in fluorescence intensity (Fig. 2B) did not change significantly upon raising [CAPS]. This lack of change seems paradoxical given that raising [CAPS] elicited higher mean signals when plotted against time (Fig. 1B), but this latter average also depends on temporal properties of individual cell responses; these include time of activation (Fig. 2A) and signal duration (Fig. 2C) that proved more dependent on [CAPS]. Moreover, whilst raising [CAPS] skewed the temporal distribution of signals with high Max. (Fig. 1G), resulting in higher peaks earlier in the mean and summed fluorescence time courses (Fig. 1B, C), the data plotted in Fig. 2B are means of the Max. for all DRGNs excited over 20 min., including slow responders with relatively small changes in fluorescence intensity that reduce the average Max. (Fig. 1G).

Unlike Max., raising [CAPS] caused progressive and significant increases in the mean duration of signals (Fig. 2C). There was no significant [CAPS]-dependent increase in the mean number of signals evoked per cell (in fact, 1 μM CAPS elicited slightly less than 0.3; Fig. 2D), so raising [CAPS] likewise extended the total time cells exhibited fluorescence (a product of the duration of individual events x the number of events) above threshold. Such increases can be attributed specifically to higher numbers of signals with duration > 5 min. as these were very rarely induced by 0.3 μM CAPS, more often by 1 μM and frequently with 10 μM (Fig. 2E). By contrast, the frequency of shorter duration signals increased proportionally with [CAPS], as shown by parallel power relationships for signals up to 5 min. long (straight lines on log-log plots; Fig. 2E), which would not (by itself) alter mean signal duration. These parallel relationships reflect increases in the number of responding cells without changes in the frequency of occurrence for signals < 5 min. duration, whilst the deviations observed for those > 5 min. indicates a [CAPS]-dependent increase in the frequency of longer duration signals. On the other hand, the frequency distribution for cells with increasing numbers of signals, fit with single exponential regressions on a semi-log plot (Fig. 2F), revealed a slight tendency towards an increased number of events as [CAPS] was raised (manifested as slopes with decreasing gradients; -0.25, -0.21 and -0.16 for 0.3, 1 and 10 μM CAPS, respectively). The latter relationships were too weak to cause any significant change in the mean number of events per cell (Fig. 2D) because the majority of DRGNs produced 3 events or less per cell, where the relationships converged, but very few showed > 7 events where they diverged.
In summary, exposure to any [CAPS] elicited a mixture of responses similar to those shown in Supplementary Fig. 1, and raising its concentration increased the total number of cells that met the response criterion (Fig. 1A), accelerated responses (Fig. 1F, 2A), particularly those exhibiting high Max. intensity (Fig. 1G), and escalated the proportions of cells having either multiple discrete signals (Fig. 2F) or a few long events (Fig. 2C, E). The consequence of these changes in Ca2+ signals induced by increasing [CAPS] is that more neurons are activated with a faster onset and, due to a slower decline in signal intensity, they also remain active for longer (Fig. 2G). These features underlie the relatively steep initial slope, high peak and slow decline of cumulative fluorescence signal in the DRGN population induced by high
(10 μM) [CAPS] (Fig. 1C).

Fig. 2. CAPS induces concentration-dependent increases in [Ca2+]i : speed of onset and duration are strongly enhanced but intensity and multiplicity of response are only weakly augmented. Measurements of [Ca2+]i from each responder identified in Fig. 1. (A) Lag time, the average time between applying CAPS and the first increase in fluorescence above threshold (see Materials and Methods). Each grey dot signifies the lag in an individual cell; the width of each stack is indicative of frequency distribution. (B) Max. (F-F0)/F0, the maximum increase in fluorescence intensity. (C) Duration, the period each Ca2+ signal remained above threshold. Note that for many cells the intensity flickered above and below threshold several times and each was considered to be a discrete Ca2+ signal (see Supplementary Fig. 1B). (D) The average number of discrete Ca2+ signals evoked per cell. (E) Each signal event was assigned to 1 min. bins according to its duration (0-1 min. = 1, >1-2 mins. = 2, etc.). The number of events in each bin was counted and plotted against duration using log-log axis. (F) Frequency distribution for cells (summed from 5 DRG in 4 experiments) displaying different amounts of discrete Ca2+ signals plotted on a semi-log axis and fit with Y=10(slopeX + Yintercept). (G) Frequency plot for cells continuing to be active over time. Statistical analysis is displayed as detailed in Fig. 1. legend.


The intensity and duration of Ca2+ signals are inversely related to the number of events in individual cells but increase with successive events in a series

The analytical tools were next used to investigate whether the consecutive signalling events observed during continuous exposure to CAPS remained constant or changed systematically (Fig. 3). As the majority of DRGNs excited by CAPS began signalling within the 5 min. application period (Fig. 1F), and to exclude changes in signal properties that might be attributable to lowering [CAPS] during the subsequent washout (Supplementary Fig. 3), only signals that initiated within this 5 min. period were subjected to analysis. However, measurements were continued for a further 15 min. for these signals that had started before the 5 min. cut-off point. DRGNs were categorised according to [CAPS] and the number of events in each cell’s response. Max. intensity responses were compared between (1) neurons displaying different number of events and (2) individual peaks within trains of events (Fig. 3A-C). Remarkably, this unveiled that signals tended to be more intense (Fig. 3A-C) and longer-lasting (Fig. 3E-G) in cells with fewer discrete events. Moreover, these trends became stronger as [CAPS] was raised because this selectively promoted single events of extended duration. In response to 0.3 μM CAPS, there were no significant differences detected for Max. signal intensity or duration between DRGNs exhibiting one discrete signal and those that signalled twice. However, the Max. intensity was lower in cells showing three events and more significantly reduced in those with four (Fig. 3A; #p<0.05, ###p<0.001), although no significant reduction in duration was seen (Fig. 3E). These trends were strengthened upon stimulation with 1 μM CAPS; the Max. intensity (Fig. 3B) was lower in DRGNS that signalled twice compared to once (#p<0.05), and even more significantly decreased in cells that responded with a series of three or four events (####p<0.0001). Moreover, for 1 μM CAPS, an equivalent trend was also detected for durations (Fig. 3F). Increasing [CAPS] to 10 μM further strengthened these trends for both Max. intensity (Fig. 3C) and duration (Fig. 3G). In contrast, comparisons between events in the same series revealed that consecutive signals tended to increase in Max. intensity and duration. These trends were more significant for responses to 1 or 10 than 0.3 μM CAPS (*p<0.05, **p<0.01, ***p<0.001 and ****p<0.0001). Moreover, the facilitation of signals’ intensities and durations was strongest for the second of two events and progressively weakened for DRGNs showing series of three and four events, respectively.

Fig. 3. Max. and duration of responses are inversely proportional to the number of events in individual DRGNs and increase for consecutive signals in series. Mean ± s.e.m. of Max. (A-D) and duration (E-H) of signals evoked during 5 min. exposure to 0.3 (A,E), 1 (B,F) or 10 μM CAPS (C,G), with recording continued for 15 min. of washout, or 1 μM CAPS over 20 min. with a subsequent 20 min. washout (D,H); these signals were sub-categorised in order of appearance (labelled below individual columns, normal text) after being primarily assigned to groups based on the number of events in the cells (indicated below horizontal bars, bold text). Numbers in brackets indicate the quantity of DRGNs assigned to each of the latter groups. Asterisks above columns indicate significance (Student’s t-test, paired samples; values as defined in Fig. 1. legend) relative to the first response in each series of consecutive signals. Hash tags indicate significance for comparisons (Student’s t-test, unpaired, unequal variance) between DRGNs showing a single event and all signals in neurons with multiple events.


Extending the period of exposure to CAPS strengthens the facilitation of consecutive signals

The changes induced by prolonging exposure to CAPS were examined next. DRG were stimulated with 1 μM CAPS for 20 min. followed by 20 min. washout. Unlike increasing [CAPS], this did not accelerate cell activation and although a small increase in the number of neurons activated was observed these, unsurprisingly, were late responders. Consequently, prolonging 1 μM CAPS does not produce a big spike of summed fluorescence for the DRGN population like that evoked by 10 μM (Fig. 1C, Supplementary Fig. 4). but, rather, prolongs signalling in the smaller population of DRGNs that do respond to the lower concentration (Supplementary Fig. 4). All signals that started during this longer exposure to CAPS were analysed. The mean Max. was a little low (Fig. 3D c.f. B) because these DRG had been exposed previously to 1 μM CAPS for 5 min. (Supplementary Fig. 4), a phenomenon examined in more detail later. Otherwise, the Max. of responses to 20 min. CAPS was similar to that for 5 min., including the facilitation of signals in series of 2 or 3 events (Fig. 3D c.f. B). More obvious changes were observed for signal duration (Fig. 3H; note the altered scale). The mean duration in cells showing one event quadrupled, from 2.9 ± 0.4 (5 min. with 1 μM CAPS; Fig. 3F) to 13 ± 3 min. (20 min. with 1 μM CAPS Fig. 3H). Likewise, the duration of the second of two events extended from 3.0 ± 0.4 to 14 ± 3 min., and the third of three from 1.3 ± 0.2 to 11 ± 3 min., whereas much more modest changes were observed for the first of two (0.8 ± 0.1 to 2.1 ± 0.5 min.) or three events (0.7 ± 0.1 to 0.8 ± 0.2 min.). Thus, extending the period of exposure to
1 μM CAPS strongly enhanced the facilitation of consecutive signals in DRGNs that responded with a series of events, starting with short, relatively low intensity signals and progressing towards much longer duration fluorescence of higher intensity. The prolonged exposure to 1 μM CAPS also increased the proportion of neurons with 5 or more events (within 20 min.) from 14 % of responders to 5 min. CAPS / 15 min. washout to 35 % of the DRGNs excited during 20 min. with CAPS. Accordingly, unlike raising [CAPS], extending exposure time produced a significant increase in the mean number of events per cell in 20 min. (from 2.9 ± 0.2 to 3.6 ± 0.3; *p<0.05). As prolonged exposure to CAPS increased the mean number of [Ca2+]i fluctuations and enhanced signal facilitation (Fig. 3H), TRPV1 is required for the latter. By contrast, Ca2+ release from internal stores does not seem to be involved because thapsigargin, an inhibitor of the sarco/endoplasmic reticulum Ca2+-ATPase (SERCA), did not reduce fluctuations of [Ca2+]i induced by 10 μM CAPS (Supplementary Fig. 5A, B). On the contrary, it enhanced single signals and the first in a series of 2-4 events, suggesting that removal of Ca2+ from the cytoplasm by the SERCA might limit gains in cytoplasmic [Ca2+]i.


Repeated stimulation with 1 μM CAPS faithfully elicits [Ca2+]i signals with apparently weak tachyphylaxis

It is well established that nociceptors exhibit reduced responses upon repeated application of CAPS, a process termed tachyphylaxis (see Introduction). To investigate how this phenomenon impacts responses across DRGN populations, DRG were exposed thrice to 1 μM CAPS for 5 min. each time with 15 min. washouts in-between (Fig. 4A; one example of three recordings). Applying the threshold criterion used before, the number of DRGNs excited by each successive stimulus (in total from 3 DRG recordings; Fig. 4B) fell slightly, from 185 for the first (Set 1) to 174 the second (Set 2) and 153 the third time (Set 3). The Max. summed fluorescence showed no consistent change (data not shown) but the mean AUC progressively declined for each successive stimulation (Fig. 4C), so the analysis tools were employed to investigate a basis for this. Surprisingly, there was a slight reduction in lag time (Fig. 4D), indicating that cells seemed to respond faster, on average, the second and third time the DRG were exposed to CAPS. However, activation rates were similar all three times (Fig. 4E, dotted lines) and, hence, active DRGNs numbers accumulated at almost identical rates during exposure to CAPS (Fig. 4E, solid lines in the shaded area). Thus, the shorter average lag times for the second and third stimulations seems to be due, in part at least, to fewer cells with long lag periods. Notably, the Max. fluorescence ratio did not change significantly for successive stimulations (Fig. 4F). By contrast, there was a progressive reduction in individual signal duration (not shown) and Σ duration (Fig. 4G), which reached significance for the third stimulation. The consequence of reduced durations is a more rapid decline in the number of active cells after the removal of CAPS for the second and, faster again, third stimulations (Fig. 4E). Moreover, because Max. did not change significantly, the progressive reduction in signal density in the DRGN population (AUC, Fig. 4C) can be attributed to the reduced cumulative time DRGNs were active during the recording period (Fig. 4G).


In subsets of CAPS-excited DRGNs reductions in signal intensity, indicative of tachyphylaxis, were observed to variable extents

The ability of CAPS to repeatedly induce [Ca2+]i of similar mean Max. was unexpected, as reductions in current amplitude are a defining characteristic of CAPS tachyphylaxis [11, 18, 24] and, as demonstrated above (Fig. 1H, I) and in previous reports, CAPS-induced [Ca2+]i 
signals are completely dependent on the entry of extracellular Ca2+ [17] through TRPV1 channels [25]. This apparent discrepancy warranted further investigation. Prior studies [11, 18, 26] into tachyphylaxis have typically used the first exposure to CAPS as a screening step to identify neurons that are excited by this algogen. Only those that satisfied a defined response criterion were used for comparison of signals evoked by repeated stimulations; thus, such a protocol was replicated here. DRG were consecutively stimulated with 1 μM CAPS and each time distinct, but overlapping, sets of neurons, defined herein as Sets 1, 2 and 3 (represented in a Venn diagram in Fig. 4B by blue, green and pink circles, respectively) were activated. DRGNs that met the response criterion (>F0 + 10 x s.d.) upon the first stimulation were assigned to Set 1 (Fig. 5A). The Max. amplitude of neurons in Set 1 was measured for the first, second and third stimulation; each value is represented by a dot in the scatter plot (Fig. 5A). Note that not all the DRGNs in Set 1 met the response criterion for the second and third stimulation (Fig. 4B); e.g. 21 neurons (11 % of 185) failed to respond to either of the latter, 34 (18 %) were excited the second time but not the third, 31 (17 %) the third time but not the second and 99 (54 %) DRGNs were excited all three times. As reductions in Max. are indicative of tachyphylaxis, sub-threshold Max. values were included in this analysis for stimulations two and three (Fig. 5A; note the accumulation of low values for the second and third rounds, whereas small values are sparse for the first stimulation due to the threshold criterion). Notably, applying this refined analysis revealed significant tachyphylaxis of Max. amplitude in the DRGNs of Set 1 by the third stimulation (Fig. 5A). However, the 99 DRGNs of Set 1 that responded to CAPS all three times (the intersect of Sets 1, 2 and 3; Set 1∩2∩3) actually increased average Max. for the second stimulation and remained elevated for the third (Fig. 5B). By contrast, the other 86 DRGNs of Set 1 [Set 1 - (1∩2∩3)] displayed extensive reductions in Max. for consecutive stimulations (Fig. 5C). Thus, the DRGN population consists of neurons displaying distinct responses to repeated chemical stimulation; facilitation (Fig. 5B) and tachyphylaxis (Fig. 5C). Moreover, the latter group can be further sub-divided into neurons that responded twice to CAPS (Fig. 5D) and those that were excited only once (Fig. 5E). One-time responders displayed particularly extensive tachyphylaxis whereas smaller, though still highly significant, reductions in Max. occurred in two-time responders. Thus, tachyphylaxis was observed in GCaMP3 DRGNs exposed repeatedly to CAPS but varied in extent from near complete (Fig. 5E) to none / facilitation (Fig. 5B). Moreover, the high content screening facilitated by Ca2+ imaging of whole DRG revealed that suppression of cell signalling due to tachyphylaxis was extensively compensated in consecutive stimulations by the recruitment of new cohorts of CAPS-excitable neurons, which would not have been detected by electrophysiological recordings of one cell at a time. Nevertheless, analysis of all responders (i.e. every DRGN that was excited at least once upon any of three consecutive stimulations, Set 1U2U3; Fig. 5F) revealed a slight, but highly significant, tachyphylaxis of consecutive responses integrated for the ‘whole’ 1 μM CAPS-excitable population.

Fig. 4. Repeated stimulation of DRG with 1 μM CAPS reliably excites DRGNs with only weak tachyphylaxis, attributable to shorter signal durations but not reduced Max. DRG (N=3) were exposed three times to 1 μM CAPS for 5 min. each (A, black bars) separated by 15 min. washout in between. (A) Representative trace of the summed increments in fluorescence, (F-F0)/F0 above the threshold plotted against time. (B) Venn diagram showing the number of cells activated above threshold by the 1st, 2nd and 3rd stimulation (defining Set 1, 2 and 3, respectively), and how these different sets intersect. (C) Averages of the peak AUC for the summed fluorescence calculated using the traces of Σ (F-F0)/F0 from 3 experiments; dots and connecting lines represent results from each replicate experiment (N=3). (D) Mean lag, (F) Max. (F-F0)/F0 and (G) summed duration were calculated, as described in Fig. 2. legend. (E) Overlaid plots of the rates of cell activation (open symbols connected with broken lines) and the numbers of continuously active cells (solid symbols and lines) counted for 1 min. intervals during (shaded area under the black bar) and after exposure to CAPS for the first (circles), second (squares) or third time (triangles). Symbols in panels (D) and (G) show results of t-tests for comparisons with the first (asterisks) or second stimulation (hash tags); statistical analysis is displayed as detailed in Fig. 1. legend. Symbols are only shown where significant differences were detected.
Fig. 5. Distinct sets of DRGNs exhibit CAPS tachyphylaxis to different extents. Mean of Max. signals evoked by the 1st, 2nd and 3rd stimulation, respectively, with 1 μM CAPS in neurons assigned to different sets: (A) excited by the first stimulation, Set 1; (B) activated every time they were stimulated; (C) excited by the first stimulation excluding those activated every time; (D) excited during the first stimulation and one other time only, during either the second or third; (E) activated during the first stimulation, but not the second or third and (F) all DRGNs that were excited at least once during any of the 3 stimulations. Venn diagrams are provided as visual aids, with coloured areas representing the Set analysed in each panel and figures to the left indicating the number of cells contained within each Set. Asterisks above columns for the second and third stimulation represent results from Student’s t-test for comparisons with the first stimulation; p values are as defined in Fig.1 legend.


Repeated stimulation with CAPS selectively depressed high-intensity, long duration signals

To further elucidate the changes underlying tachyphylaxis, the effect of repeated stimulation on the relationships between Max., or duration, and event sequence were investigated for signals that were initiated within the 5 min. of exposure to CAPS before washout. This revealed that repeated stimulation resulted in a selective reduction in Max. and duration in DRGNs exhibiting only one signal (Fig. 6A, D). By contrast, in DRGNs that responded with 2 or more events, no significant changes were observed in the average Max. (Fig. 6A) and duration (Fig. 6D), or the first event Max. (Fig. 6B) and duration (Fig. 6E). As noted earlier (Fig. 3), the Max. and duration tended to facilitate for consecutive signals in neurons that responded with a series of 2 – 4 events. Accordingly, the Max. and duration of the last event in each of series was consistently greater than the first event (Fig. 6C [c.f. B] and Fig. 6F [c.f. E]; hash tags indicate the significance of enhancements between the first and last signal for series evoked during the 1st, 2nd and 3rd stimulations). Notably, repeated stimulation had no impact on the facilitation of signals (Fig. 6E, F; the extents of enhancement were similar for the first, second and third stimulation). This means that tachyphylaxis occurred predominantly in DRGNs exhibiting one strong event (higher Max. and longer duration than average), whilst there was no evidence of tachyphylaxis in neurons that initially displayed weak signals (relatively low Max. and short duration) but facilitated in the continued presence of CAPS. Thus, recruitment and facilitation of initially weak responders mitigates signal depression due to tachyphylaxis, so this sustains communal responses in DRGN populations. These results provide a possible explanation for clinical experience that CAPS nociception is sustained far beyond the timescale of acute desensitisation and tachyphylaxis observed in vitro.

Fig. 6. Repeated stimulation with 1 μM CAPS selectively suppresses long duration, high intensity signals. DRGNs were stimulated 3 times consecutively with 1 μM CAPS and their responses analysed, as described in Fig. 4. Neurons were assigned to 1 of 4 groups according to how many signalling events (1, 2, 3 or 4) initiated during the 5 min. exposure to the agonist. The number of DRGNs in each group, for the first, second and third stimulation, are detailed in the inset Table in panel (D) alongside the symbol key. The Max. [A-C] and duration [D-F] of every discrete signal were measured, and used to calculate their respective mean ± s.e.m. for all events in each series (A,D); first signal in each series (B,E); and the final signal in each series (C,F). Symbols represent mean values from the first (circles), second (squares) and third (triangles) stimulations. In (A-C), simple linear regressions were fitted to data from the first (solid line), second (dashes) and third stimulation (dotted line).


Discussion

To successfully perform the critically important task of detecting hazards in the environment, nociceptors must not only detect dangerous conditions but also need to relay information on threat severity. This necessitates initiating signalling that culminates in an appropriate level of pain; the greater its intensity, the more compelling the message to avoid a noxious source. Whilst the central division of the sensory nervous system is critical in shaping how nociceptor signals are translated into pain, message coding by peripheral nociceptors is a crucial process. This study has exploited the pirt-GCaMP3 mouse to monitor Ca2+ signals exclusively and broadly over large populations of sensory neurons, which have somatic organisation preserved within acutely-removed DRG explants. Utilising increments in [CAPS] to represent a noxious stimulus of increasing intensity, it was found that groups of primary nociceptors respond with a spectrum of sensitivity thresholds, as well as different signals having requisite features. Relationships have been deciphered between agonist concentration plus exposure time and both neuron activation plus desensitisation/tachyphylaxis. [CAPS] is signified by the number of cells that become activated and the subsequent alterations in signal density in the DRGN population. Persistent responses by a uniform number of cells at the same signal density symbolises the presence of CAPS at a fixed concentration. In the latter case, maintenance of signal density involves facilitation in DRGN sub-populations that compensates for desensitisation of others. These novel findings establish a patterned basis for the heterogeneity in the responses across the population of CAPS-excitable cells, providing new insights into encoding by primary nociceptors of information on both the presence and level of a pain inducer. This significant outcome accords with reports that pain signalling involves population encoding via co-ordinated activation of groups of sensory neurons [4, 5] to communicate information on environmental hazards based on both the numbers of neurons activated and their discharge frequencies. Knock-out of TRPV1 from pirt-GCaMP3 mice is known to prevent Ca2+ signals being induced in their DRG by CAPS injections into their hind-paw [25]; accordingly, the TRPV1 antagonist capsazepine prevented the excitation of DRGNs by CAPS (Fig. 1H), demonstrating its specificity. Entry of Ca2+ through voltage-gated Ca2+ channels (Cav) is likely to contribute to increases in [Ca2+]i because CAPS depolarises the cell membrane via the TRPV1 Na+ / Ca2+ channel and initiates the firing of action potentials [27]. However, the relationship between the fluctuating/extended increases in [Ca2+]i reported here and membrane depolarisation have yet to be resolved.
Variations in [CAPS], repeated stimulation and exposure time altered the signals induced in receptive DRGNs in different ways, providing insight into how responses to these distinct features of the noxious chemical may be transduced. A crucial step in deciphering the latter was the development of an analytical toolbox employing popular software programs [23] to deconstruct complex [Ca2+]i signals into simple metrics that allow straightforward comparisons. This important advance greatly expands the sorts of experimental protocols that can be employed, thereby, affording a more comprehensive representation of natural environments encountered. Whilst short stimulations with CAPS (10 – 30s) have typically been applied in Ca2+-imaging studies on cultures of sensory neurons or TRPV1-transfected HEK 293 cells [16, 24, 28, 29], a major attraction being the simple single peaks of fluorescence elicited, they do not match typical exposure routes such as gustatory, pepper spray or clinical application. For example, treatment of neuropathic pain involves dermal exposure to a high dose of CAPS for 30–60 min., but a major impediment to its more widespread use is procedure-associated burning pain that is largely refractory to the best, currently-available anaesthesia (topical lidocaine) [21]. Furthermore, such extended exposure to CAPS changes the conductivity and Ca2+/Na+ selectivity of TRPV1, which has been attributed to dynamic structural changes that widen its pore and alter access to selectivity filters deep within the channel [30]. Another improvement introduced herein for deciphering how DRGN populations reflect different forms of CAPS stimulation was the categorisation of signals according to whether neurons responded to CAPS with one single burst of fluorescence or with a series of two or more discrete pulses separated by intervals of dimness. This advance was only made possible by the relatively long exposure times to CAPS used, because no DRGNs responded with more than one pulse of fluorescence within 30 sec. and less than
1 % within 1 min., but by 5 min. the proportions had risen to 40, 43 and 48 % for 0.3, 1 and
10 μM CAPS, respectively. Raising [CAPS] incrementally excited progressively larger numbers of DRGNs (Fig. 7A), accelerated their activation (Fig. 1F) and preferentially promoted long duration signals with modestly increased Max., such that many displayed one very long burst of fluorescence (Fig. 7A). The relatively muted changes in Max. seem not to be due to saturation of the GCaMP3 sensor because de-energisation of the tissue caused much larger increases in fluorescence intensity than 10 μM CAPS (Supplementary Fig. 6). Moreover, the sensor clearly had a sufficiently dynamic range to detect important trends, such as facilitation of consecutive signals in series (Fig. 3) and the skewed acceleration of DRGNs with high Max. (Fig. 1G) when [CAPS] was raised. In DRGNs exhibiting 2 or more fluorescence pulses, smaller increases occurred in cell numbers and signal duration (specifically, for the last event, i.e second of two, third of three, Fig. 7A) and Max. actually decreased (Fig. 7A, red arrows). A likely reason for these phenomena is that increasing [CAPS] causes more Ca2+ to enter cells, so those that respond to low [CAPS] with several short pulses reply to elevated [CAPS] with more sustained bouts of higher intensity. Moreover, neurons that displayed weak single signals are boosted to longer high intensity signals and/or multiple pulses; also, many that failed to respond to low [CAPS] are raised above threshold with high [CAPS]. Thus, as [CAPS] increases more cells are recruited overall, whilst those with short signals are extended until more and more neurons are signalling for longer times, culminating in an accumulation of a relatively large number with long duration signals (Fig. 2E, Fig. 7A). The fraction of excitable cells activated by 10 μM CAPS, 24 ± 6 %, is near the low end of estimates for the fraction of DRG neurons expressing TRPV1 in rodents (32–58 %) derived from in situ mRNA hybridisation / immunohistochemistry [31]. Such variation can be attributed, at least in part, to differences in (and subjectivity of) the scoring methods used. Herein, a relatively high response threshold likely contributes to under-estimation of the CAPS-excitable neurons by excluding weaker responders.
The shorter average lag for [Ca2+]i to reach the detection threshold at higher [CAPS] is likely to be due to a higher rate of Ca2+ influx, in accordance with patch-clamp recordings in cultured DRGNs that showed raising [CAPS] increases current amplitude [18, 32]. Note that because it takes time for [Ca2+]i to accumulate, cells reach a fluorescence threshold slower than the rapid inward currents detected by sensitive electrophysiological recording. Moreover, fluorescence intensity does not peak until well after current amplitude [32] because Ca2+ continues to enter DRGNs even after inward currents have peaked and are declining; presumably, [Ca2+]i continues to accumulate for as long as the inward flow of this cation exceeds the rate of its extrusion by pumps. Here, mean fluorescence continued to increase during 5 min. exposure to 1 or 0.3 μM CAPS, due to more cells becoming (and remaining) active consecutively and, in part, by the recruitment of slowly-activating DRGNs. These slow responders, particularly to 0.3 μM CAPS, contribute to the long average lag times observed here but would not have been recruited by the very brief exposures to CAPS used by others [16, 32], so under the latter conditions lag times appear to be much shorter. Although differences in the rate of sample mixing in the recording chamber could contribute to prolonged lags, the application protocols used here are standard. For example, the perfusion rate (2 ml/min.) was equivalent to that used by Masuoka et al. [32], who recorded currents within seconds of CAPS application. Importantly, increased [Ca2+]i was detected in the present study within seconds (Fig. 1B and Supplementary Movies 1-3) in accordance with Ca2+-imaging results reported [32] utilising the same perfusion protocol as they employed for recording inward currents. The major difference herein is that fluorescence was observed to continue rising for 5 min. due to the prolonged presence of CAPS. Thus, the long mean lag times measured here reflect how populations of DRGNs respond to extended exposures to CAPS rather than slow penetration of the intact ganglion by the vanilloid.
Repeated stimulation with 1 μM CAPS reliably evoked increases in [Ca2+]i with moderate reductions in signal density (Fig. 4A, C), attributable to some shortening in mean signal duration (Fig. 4G, 7B) and a small decrease in the number of neurons excited (Fig. 4B); the latter was unexpected given previous reports of extensive CAPS-induced tachyphylaxis [11, 16, 18]. Notably, the extent of tachyphylaxis varied greatly across the DRGN population, from no reduction (Fig. 5B) to extensive drops to below threshold for the second and third responses (Fig. 5E). Even in cells that responded to CAPS all three times, the occurrence of single long duration signals was selectively reduced (Fig. 6D, E, F), coupled with a modest reduction in Max. (Fig. 6A-C). However, such signals accounted for just ~ 25 % of the cells; hence, for the whole population there were small reductions only in Max. (Fig. 4F) and Σ duration (Fig. 4G). Remarkably, the number of DRGNs activated within 5 min. changed very little upon repeated stimulation (137, 140, 132 for the first, second and third time, respectively; not plotted), whereas there were big reductions in the number of DRGNs with lag times greater than 5 min. (48, 34 and 21 for the 1st, 2nd, and 3rd stimulations; not plotted); this explains the shorter mean lag times for the second and third stimulations relative to the first (Fig. 4D) and also the reductions in total number of responders (Fig. 4B). Importantly, for reasons that will be developed below, the facilitation of consecutive responses in DRGNs that signalled 2 or 3 times was not reduced by repetitive CAPS stimulation. It seems that repetitive stimulation has the opposite effect to increasing [CAPS]. Due to lowering Ca2+ entry, the duration and intensity of signals are reduced, so that long signals are replaced by either one (Supplementary Fig. 1A) or several short pulses (Supplementary Fig. 1B) of fluorescence; note more clustering of short events (Fig. 7B, grey dots). In extreme cases, Ca2+ entry is reduced to such an extent that they fail to register any signal, resulting in a reduction in the number of responders (Fig. 4B). According to this hypothesis, protocols that promote Ca2+ entry should overcome tachyphylaxis and, indeed, this was observed; for example, Supplementary Fig. 4A shows how large signals are evoked by 10 μM CAPS even after three prior stimulations with 1 μM CAPS.
Reasoning that an alternative way to increase Ca2+ entry is to prolong exposure to CAPS, the stimulation period with 1 μM was extended to 20 min. Whilst this caused only moderate changes in Max. or the number of cells excited (but note that those with multiple signals were disproportionately increased), the average duration of Ca2+ signals was extended greatly (Fig. 7C). This resulted, in large part, from even more facilitation of signals (for 20 min. compared to 5 min. stimulation) in DRGNs showing 2 or more bouts of fluorescence (Fig. 7C, c.f. Fig. 3F). Thus, prolonging exposure to CAPS escalated signals in DRGNs that initially responded weakly. This counteracted the depressive effects of tachyphylaxis, thereby, maintaining signal density across the DRGN population (Supplementary Fig. 4B). As noted above, very brief pulses of CAPS elicit only short flashes of fluorescence [16] without any of the facilitating series of signals that mitigate tachyphylaxis; thus, protocols utilising short CAPS pulses exaggerate the impact of tachyphylaxis on the ability of CAPS to generate [Ca2+]i signals in TRPV1 expressing neurons. Although it is possible that trans-genetically expressed GCaMP3 might buffer [Ca2+]i [33] and, thereby, attenuate tachyphylaxis like the membrane permeable Ca2+ chelator BAPTA-AM [17, 18, 26], this seems unlikely because pirt-GCaMP3 mice display no pain phenotype that would be expected if GCaMP3 were to interfere with sensory neuron function [19, 34]. TRPV1 desensitisation and tachyphylaxis had been thought to contribute to successful clinical relief of chronic pain with CAPS [11, 18, 35], but these processes were difficult to reconcile with patients’ experiences of intense burning pain during and for hours after its application [20]. A compelling alternative view is that extended exposure to CAPS causes fine nerve fibre atrophy due to excitotoxicity, possibly involving [Ca2+]i overload. Indeed, the slow onset (days to weeks) of high dose (8%) CAPS correlates temporally with a reversible ablation of fine sensory fibres in treated tissues, whilst the extended duration of pain relief achievable (weeks to months) reflects a protracted timescale for sensory fibre re-innervation [20, 35, 36].
Striking similarities are recognisable between the demonstrated ability of increasing [CAPS] to produce graded responses, in the number of nociceptors excited and their ([Ca2+]i) 
levels, and the patterns shown for rodent paw heating [5]. This is remarkable because TRPV1, as well as being the unique CAPS receptor [9], is also a thermo-sensor implicated in body temperature regulation [37], detection of innocuous warmth [38] and, together with TRPM3 (transient receptor potential melastatin 3) and TRPA1, it mediates acute noxious heat sensation in mice [15]. Antagonists of TRPV1 cause hyperthermia in rodents and humans [39], agonists cause hypothermia, and ablation of this channel abolishes CAPS-induced hypothermia and responses to innocuous warmth in mice, in addition to drastically reducing inflammatory thermal hyperalgesia [9, 10, 38]. Furthermore, TRPV1 can be sensitised by a variety of post-translational modifications so that its activation threshold is reduced for different modalities (heat, pH and chemicals) [7, 12, 40]. Collectively, these findings strongly suggest that sensitisation of TRPV1 is a key determinant of both innocuous and noxious heat thresholds in healthy and inflamed tissues. In view of the spectrum of responses to CAPS reported here, it seems feasible that differential tuning of TRPV1 sensitivity across nociceptor populations could be a key molecular mechanism for population encoding of graded responses to chemicals as well as temperature [5, 38], though involvement of other tuneable molecular sensors is not excluded [38].
Fig. 7. Population coding of a chemical hazard by DRGNs; different changes in the properties of CAPS stimulus produce distinctive effects on Ca2+ signalling. All the histograms show representative plots (signal duration was used as it showed more extensive changes than Max.), categorised according to number of events and order in series. Symbols above each group of columns indicate the direction and extent of changes observed for the number of DRGNs excited (black), mean Max. (red) and duration (blue). Up arrows indicate increases, down decreases and horizontal bars represent no change. Bold arrows signify extensive changes, thin lines for moderate differences and arrowheads with broken lines represent small effects. The data plotted were obtained from 35 min. recordings of experiments performed as follows: (A) 5 min. exposure to 10 μM CAPS then 30 min. washout, for a DRG that had previously been exposed three times to 1 μM CAPS, (B) 5 min. exposure to 1 μM CAPS then 30 min. washout, for a DRG that had previously been exposed two times to 1 μM CAPS, and (C) 20 min. exposure to 1 μM CAPS then 15 min. washout, for a DRG that had previously been exposed three times to 1 μM CAPS. Note that (B) indicates a minimal reduction in cell number upon repeated stimulations because only cells activated within 5 min. of CAPS stimulation were counted. By contrast, Fig. 4B shows a reduction in the number of cells activated upon repeated stimulation, because DRGNs activated after 5 min. were additionally included in this count and a high proportion of the latter failed to respond multiple times.


Conclusion

Imaging of [Ca2+]i in intact DRG explants revealed heterogeneous signal patterns that change systematically with increasing [CAPS] or exposure time. Heterogeneity arises from differences in activation and desensitisation for individual neurons within the population in DRG, but the cumulative signal density of the receptive cohort changes in a graded manner with rising noxious stimulus strength. Sustained signalling is achieved during prolonged and repeated exposure to CAPS, despite pronounced tachyphylaxis in some neurons, by the facilitation of weak short bouts of fluorescence to become longer and stronger. Our findings suggest encoding of noxious chemical concentration by populations of primary nociceptors, in accordance with the models proposed for thermo-sensation [5, 38], and demonstrate how prolonged signalling can be sustained by functionally-diverse subsets of neurons. This could aid the development of antagonists for procedural and inflammatory pain.


Abbreviations

aCSF (Artificial cerebrospinal fluid); AUC (Area under the curve); CAPS (capsaicin); CaV (voltage-gated Ca2+ channels); CGRP (Calcitonin gene-related peptide); DRG (Dorsal root ganglia); DRGNs (DRG neurons); EGTA (ethylene glycol-bis(β-aminoethyl ether)-N,N,N′,N′-tetraacetic acid); F (fluorescence intensity); F0 (baseline fluorescence intensity); Max. (maximum increase in [F-F0]/F0); ROI (Region of interest); SERCA (sarco-endoplasmic reticulum Ca-ATPase); TRPA1 (Transient receptor potential ankyrin 1); TRPM3 (Transient receptor potential melastatin 3); TRPV1 (Transient receptor potential vanilloid 1); [CAPS] (capsaicin concentration); [Ca2+]i (Intracellular Ca2+ concentration).

 

Acknowledgements

We thank Drs. Caren Antoniazzi and Seshu Kaza for breeding, genotyping and taking care of the pirt-GCaMP3 mice. Dr. Sergei Baryshnikov is thanked for initially setting up the microscope system for Ca2+ imaging.

 

Author Contributions
GL, THZ and JOD conceived and designed the project. The experiments were carried out by GL, assisted by THZ; data analysis was performed by GL who drafted the manuscript. JOD launched the research programme, provided the facilities, and finalised writing of the paper.

Funding
This work was supported by an Investigators Programme (IvP) award (15/1A/3026) to JOD from Science Foundation Ireland.

Statement of Ethics
The animal husbandry and experimental procedures were approved by the Research Ethics Committee of Dublin City University and the Health Products Regulatory Authority of Ireland (Project Authorisation no. AE19115/P020).

 

Disclosure Statement

The authors have no conflicts of interest to declare.

References

1 Fayaz A, Croft P, Langford RM, Donaldson LJ, Jones GT: Prevalence of chronic pain in the UK: a systematic review and meta-analysis of population studies. BMJ Open 2016;6:e010364.
https://doi.org/10.1136/bmjopen-2015-010364
 
2 Barker PA, Mantyh P, Arendt-Nielsen L, Viktrup L, Tive L: Nerve growth factor signaling and its contribution to pain. J Pain Res 2020;13:1223-1241.
https://doi.org/10.2147/JPR.S247472
 
3 Nilius B, Owsianik G: The transient receptor potential family of ion channels. Genome Biol 2011;12:218.
https://doi.org/10.1186/gb-2011-12-3-218
 
4 Coghill RC: The distributed nociceptive system: A framework for understanding pain. Trends Neurosci 2020;43:780-794.
https://doi.org/10.1016/j.tins.2020.07.004
 
5 Wang F, Belanger E, Cote SL, Desrosiers P, Prescott SA, Cote DC, De Koninck Y: Sensory afferents use different coding strategies for heat and cold. Cell Rep 2018;23:2001-2013.
https://doi.org/10.1016/j.celrep.2018.04.065
 
6 Caterina MJ, Schumacher MA, Tominaga M, Rosen TA, Levine JD, Julius D: The capsaicin receptor: a heat-activated ion channel in the pain pathway. Nature 1997;389:816-824.
https://doi.org/10.1038/39807
 
7 Julius D: TRP channels and pain. Annu Rev Cell Dev Biol 2013;29:355-384.
https://doi.org/10.1146/annurev-cellbio-101011-155833
 
8 Jancso N, Jancso-Gabor A, Szolcsanyi J: Direct evidence for neurogenic inflammation and its prevention by denervation and by pretreatment with capsaicin. Br J Pharmacol Chemother 1967;31:138-151.
https://doi.org/10.1111/j.1476-5381.1967.tb01984.x
 
9 Caterina MJ, Leffler A, Malmberg AB, Martin WJ, Trafton J, Petersen-Zeitz KR, Koltzenburg M, Basbaum AI, Julius D: Impaired nociception and pain sensation in mice lacking the capsaicin receptor. Science 2000;288:306-313.
https://doi.org/10.1126/science.288.5464.306
 
10 Davis JB, Gray J, Gunthorpe MJ, Hatcher JP, Davey PT, Overend P, Harries MH, Latcham J, Clapham C, Atkinson K, Hughes SA, Rance K, Grau E, Harper AJ, Pugh PL, Rogers DC, Bingham S, Randall A, Sheardown SA: Vanilloid receptor-1 is essential for inflammatory thermal hyperalgesia. Nature 2000;405:183-187.
https://doi.org/10.1038/35012076
 
11 Docherty RJ, Yeats JC, Bevan S, Boddeke HW: Inhibition of calcineurin inhibits the desensitization of capsaicin-evoked currents in cultured dorsal root ganglion neurones from adult rats. Pflugers Arch 1996;431:828-837.
https://doi.org/10.1007/s004240050074
 
12 Huang J, Zhang X, McNaughton PA: Modulation of temperature-sensitive TRP channels. Semin Cell Dev Biol 2006;17:638-645.
https://doi.org/10.1016/j.semcdb.2006.11.002
 
13 Chiu IM, von Hehn CA, Woolf CJ: Neurogenic inflammation and the peripheral nervous system in host defense and immunopathology. Nat Neurosci 2012;15:1063-1067.
https://doi.org/10.1038/nn.3144
 
14 Basso L, Altier C: Transient receptor potential channels in neuropathic pain. Curr Opin Pharmacol 2017;32:9-15.
https://doi.org/10.1016/j.coph.2016.10.002
 
15 Vandewauw I, De Clercq K, Mulier M, Held K, Pinto S, Van Ranst N, Segal A, Voet T, Vennekens R, Zimmermann K, Vriens J, Voets T: A TRP channel trio mediates acute noxious heat sensing. Nature 2018;555:662-666.
https://doi.org/10.1038/nature26137
 
16 Bonnington JK, McNaughton PA: Signalling pathways involved in the sensitisation of mouse nociceptive neurones by nerve growth factor. J Physiol 2003;551:433-446.
https://doi.org/10.1113/jphysiol.2003.039990
 
17 Cholewinski A, Burgess GM, Bevan S: The role of calcium in capsaicin-induced desensitization in rat cultured dorsal root ganglion neurons. Neuroscience 1993;55:1015-1023.
https://doi.org/10.1016/0306-4522(93)90315-7
 
18 Koplas PA, Rosenberg RL, Oxford GS: The role of calcium in the desensitization of capsaicin responses in rat dorsal root ganglion neurons. J Neurosci 1997;17:3525-3537.
https://doi.org/10.1523/JNEUROSCI.17-10-03525.1997
 
19 Kim YS, Chu Y, Han L, Li M, Li Z, LaVinka PC, Sun S, Tang Z, Park K, Caterina MJ, Ren K, Dubner R, Wei F, Dong X: Central terminal sensitization of TRPV1 by descending serotonergic facilitation modulates chronic pain. Neuron 2014;81:873-887.
20 Arora V, Campbell JN, Chung MK: Fight fire with fire: Neurobiology of capsaicin-induced analgesia for chronic pain. Pharmacol Ther 2021;220:107743.
https://doi.org/10.1016/j.pharmthera.2020.107743
 
21 Uceyler N, Sommer C: High-dose capsaicin for the treatment of neuropathic pain: what we know and what we need to know. Pain Ther 2014;3:73-84.
https://doi.org/10.1007/s40122-014-0027-1
 
22 Schindelin J, Arganda-Carreras I, Frise E, Kaynig V, Longair M, Pietzsch T, Preibisch S, Rueden C, Saalfeld S, Schmid B, Tinevez JY, White DJ, Hartenstein V, Eliceiri K, Tomancak P, Cardona A: Fiji: an open-source platform for biological-image analysis. Nat Methods 2012;9:676-682.
https://doi.org/10.1038/nmeth.2019
 
23 Lawrence GW, Zurawski TH, Dolly JO: Ca2+ signalling induced by NGF identifies a subset of capsaicin-excitable neurons displaying enhanced chemo-nociception in dorsal root ganglion explants from adult pirt-GCaMP3 mouse. Int J Mol Sci 2021;22:2589.
https://doi.org/10.3390/ijms22052589
 
24 Tian Q, Hu J, Xie C, Mei K, Pham C, Mo X, Hepp R, Soares S, Nothias F, Wang Y, Liu Q, Cai F, Zhong B, Li D, Yao J: Recovery from tachyphylaxis of TRPV1 coincides with recycling to the surface membrane. Proc Natl Acad Sci U S A 2019;116:5170-5175.
https://doi.org/10.1073/pnas.1819635116
 
25 Kim YS, Anderson M, Park K, Zheng Q, Agarwal A, Gong C, Saijilafu, Young L, He S, LaVinka PC, Zhou F, Bergles D, Hanani M, Guan Y, Spray DC, Dong X: Coupled activation of primary sensory neurons contributes to chronic pain. Neuron 2016;91:1085-1096.
https://doi.org/10.1016/j.neuron.2016.07.044
 
26 Shu X, Mendell LM: Acute sensitization by NGF of the response of small-diameter sensory neurons to capsaicin. J Neurophysiol 2001;86:2931-2938.
https://doi.org/10.1152/jn.2001.86.6.2931
 
27 Blair NT, Bean BP: Role of tetrodotoxin-resistant Na+ current slow inactivation in adaptation of action potential firing in small-diameter dorsal root ganglion neurons. J Neurosci 2003;23:10338-10350.
https://doi.org/10.1523/JNEUROSCI.23-32-10338.2003
 
28 Camprubi-Robles M, Planells-Cases R, Ferrer-Montiel A: Differential contribution of SNARE-dependent exocytosis to inflammatory potentiation of TRPV1 in nociceptors. FASEB J 2009;23:3722-3733.
https://doi.org/10.1096/fj.09-134346
 
29 Zhang X, Huang J, McNaughton PA: NGF rapidly increases membrane expression of TRPV1 heat-gated ion channels. EMBO J 2005;24:4211-4223.
https://doi.org/10.1038/sj.emboj.7600893
 
30 Chung MK, Guler AD, Caterina MJ: TRPV1 shows dynamic ionic selectivity during agonist stimulation. Nat Neurosci 2008;11:555-564.
https://doi.org/10.1038/nn.2102
 
31 Kobayashi K, Fukuoka T, Obata K, Yamanaka H, Dai Y, Tokunaga A, Noguchi K: Distinct expression of TRPM8, TRPA1, and TRPV1 mRNAs in rat primary afferent neurons with adelta/c-fibers and colocalization with trk receptors. J Comp Neurol 2005;493:596-606.
https://doi.org/10.1002/cne.20794
 
32 Masuoka T, Kudo M, Yamashita Y, Yoshida J, Imaizumi N, Muramatsu I, Nishio M, Ishibashi T: TRPA1 channels modify TRPV1-mediated current responses in dorsal root ganglion neurons. Front Physiol 2017;8:272.
https://doi.org/10.3389/fphys.2017.00272
 
33 Rose T, Goltstein PM, Portugues R, Griesbeck O: Putting a finishing touch on GECIs. Front Mol Neurosci 2014;7:88.
https://doi.org/10.3389/fnmol.2014.00088
 
34 Emery EC, Luiz AP, Sikandar S, Magnusdottir R, Dong X, Wood JN: In vivo characterization of distinct modality-specific subsets of somatosensory neurons using GCaMP. Sci Adv 2016;2:e1600990.
https://doi.org/10.1126/sciadv.1600990
 
35 Fattori V, Hohmann MS, Rossaneis AC, Pinho-Ribeiro FA, Verri WA: Capsaicin: Current understanding of its mechanisms and therapy of pain and other pre-clinical and clinical uses. Molecules 2016;21:844.
https://doi.org/10.3390/molecules21070844
 
36 Jancso G, Kiraly E, Jancso-Gabor A: Pharmacologically induced selective degeneration of chemosensitive primary sensory neurones. Nature 1977;270:741-743.
https://doi.org/10.1038/270741a0
 
37 Gavva NR: Body-temperature maintenance as the predominant function of the vanilloid receptor TRPV1. Trends Pharmacol Sci 2008;29:550-557.
https://doi.org/10.1016/j.tips.2008.08.003
 
38 Yarmolinsky DA, Peng Y, Pogorzala LA, Rutlin M, Hoon MA, Zuker CS: Coding and plasticity in the mammalian thermosensory system. Neuron 2016;92:1079-1092.
https://doi.org/10.1016/j.neuron.2016.10.021
 
39 Khairatkar-Joshi N, Szallasi A: TRPV1 antagonists: the challenges for therapeutic targeting. Trends Mol Med 2009;15:14-22.
https://doi.org/10.1016/j.molmed.2008.11.004
 
40 Dawes JM, Andersson DA, Bennett DLH, Bevan S, McMahon SB (eds): Inflammatory mediators and modulators of pain, ed 6. Philadelphia, USA, Elsevier Saunders, 2013, pp 48-67.