Corresponding Author: Ruan Pimenta

Medical Investigation Laboratory (LIM55), Urology Department, University of São Paulo Medical School (FMUSP),
Av. Dr. Arnaldo 455, 2° floor, room 2145 - Cerqueira César, São Paulo 01246-903, SP (Brazil)
Tel. +55 11 30617183, E-Mail ruanpimenta22@gmail.com

Cholesterol Triggers Nuclear Co-Association of Androgen Receptor, p160 Steroid Coactivators, and p300/CBP-Associated Factor Leading to Androgenic Axis Transactivation in Castration-Resistant Prostate Cancer

Ruan Pimentaa,b     Juliana A. Camargoa     Patrícia Candidoa     Vitória Ghazariana     Guilherme L. Gonçalvesc    
Vanessa R. Guimarãesa     Poliana Romãoa     Caroline Chiovattoa,d     Carolina M. Mioshia,e     Gabriel A. dos Santosa,b    
Iran A. Silvaa     Alexander Birbrairf,g,h     Miguel Srougia,b     William C. Nahasi     Kátia R. Leitea     Nayara I. Vianaa,j    
Sabrina T. Reisa    

aLaboratorio de Investigação Médica 55 (LIM55), Hospital das Clinicas HCFMUSP, Faculdade de Medicina, Universidade de São Paulo, São Paulo, Brazil, bInstituto D’OR de Pesquisa e Ensino, São Paulo, Brazil, cLaboratory of Renal Physiology, Department of Physiology and Biophysics, Institute of Biomedical Sciences, University of São Paulo, São Paulo, Brazil, dCentro Universitário São Camilo, São Paulo, Brazil, eUniversidade Federal do ABC, Santo André, Brazil, fDepartment of Pathology, Federal University of Minas Gerais, Belo Horizonte, Brazil, gDepartment of Dermatology, University of Wisconsin-Madison, Madison, WI, USA, hDepartment of Radiology, Columbia University Medical Center, New York, NY, USA, iUro-Oncology Group, Urology Department, University of São Paulo Medical School and Institute of Cancer Estate of São Paulo (ICESP), São Paulo, Brazil, jUniversidade do Estado de Minas Gerais - UEMG, Passos, Brazil

Key Words
Prostate cancer • Hypercholesterolemic model • p160
Abstract
Background/Aims: Cholesterol modulates intratumoral androgenic signaling in prostate cancer; however, the molecular mechanisms underlying these changes in castration-resistant prostate cancer (CRPC) are not fully elucidated. Herein, we investigated the effect of cholesterol on androgen receptor (AR) coactivators expression and tumorigenesis in vitro and in vivo. Methods: Herein, we monitored the expression of AR coactivators (SRC-1, 2, 3 and PCAF) genes in PC-3 cells exposed to 2µg/mL of cholesterol for 8 hours by qPCR. We also performed cell migration at 0, 8, 24, 48 and 72h and flow cytometry assays (viability, apoptosis, and cell cycle) after a 24h exposure. Immunofluorescence assay was performed to evaluate the protein expression of the AR coactivators. Additionally, in vivo experiments were conducted using 22 male NOD/SCID mice. Mice were fed a standard (Control) or hypercholesterolemic (HCOL) diet for 21 days and then subcutaneously implanted with PC-3 cells. The tumor volume was calculated every two days, and after four weeks, the tumors were resected, weighed, and the serum lipid profile was measured. We also measured the intratumoral lipid profile and AR coactivators gene and protein expression by qPCR and Western Blot, respectively. Intratumor testosterone and dihydrotestosterone (DHT) concentrations were determined using ELISA. Results: Cholesterol up-regulated the gene expression of coactivators SRC-1, SRC-2, SRC-3 and PCAF, increasing AR expression in PC-3 cells. Next, cholesterol-supplemented PC-3 cells exhibited increased cell migration and altered cell cycle phases, leading to changes in proliferation and reduced apoptosis. We found that SRC-1, SRC-2, SRC-3 and PCAF proteins co-localized in the nucleus of cholesterol-supplemented cells and co-associate with AR. In the in vivo model, the hypercholesterolemic (HCOL) group displayed higher serum total and intratumoral cholesterol levels, increased testosterone and dihydrotestosterone concentrations, and up-regulated AR coactivator expression. The tumor volume of the HCOL group was significantly higher than the control group. Conclusion: Our findings revealed that increased nuclear translocation of the coactivators leads to up-regulated AR gene and protein expression, potentially influencing tumor progression. Studies targeting cholesterol-modulated changes in AR coactivator expression may provide insights into the molecular mechanisms associated with the CRPC phenotype.  



Introduction

Castration-resistant prostate cancer (CRPC) is the most lethal form of Prostate Cancer (PCa) and is characterized by patients who are resistant to androgen-blocking therapies [1]. In these cases, the resistant cells acquire the potential to synthesize testosterone from cholesterol molecules, stimulating cell proliferation and survival [2]. The escape mechanisms behind CRPC have been attributed to the positive regulation of a complex heterogeneous network of anti-apoptotic and survival genes [3] and growth factors [1, 4]. Indeed, two hypotheses have been proposed to explain these observations. The first involves aberrant Androgen Receptor (AR) activation through common downstream pathways or the positive regulation of AR coactivators in the absence of androgens [5]. The second relies on androgen-regulated pathways in PCa cells by alternative sources of steroidal androgens [6].
Given the fact that AR plays a fundamental role in PCa [7] and that steroid receptor activity is potentiated by a wide range of coactivators [8], it has been proposed that these molecules may also play a role in PCa [9]. The coactivators of the p160 family include SRC-1, SRC-2, and SRC-3 [10], and previous work has shown that these proteins mediate transcriptional functions between nuclear receptors and other transcription factors [11]. Moreover, the overexpression of p160 in PCa has been correlated with increased cell proliferation [12], migration [13], metastatic potential, decreased apoptosis rates and up-regulation of de novo lipogenesis [14].
The p300/CBP (PCAF) exhibits histone acetyltransferase activity and is considered an AR coactivator. The expression of this gene has been correlated with an unfavorable PCa prognosis [15-17]. Additionally, PCAF acetylates AR, leading to DHT-induced transcription. Notably, it has been proposed that increasing AR coactivator gene and/or protein expression could result in promiscuous AR activation even by low-affinity AR ligands [18, 19].
Interestingly, compelling evidence has shown that several cancers, including PCa, overexpress lipogenic enzymes [20]. This observation is particularly relevant to cancer progression since prostatic lipogenesis has been observed in both the early neoplastic and invasive stages [21]. AR dysregulation, resulting from mutations and cross-interactions with active signaling pathways in malignant cells, influences CRPC progression. The biological underpinnings behind the upregulation of lipogenic proteins in PCa and the related mechanisms of how AR coactivators and co-repressors are involved in the onset and progression of this neoplasm are still poorly understood. Therefore, the present study aimed to demonstrate that cholesterol modulates the expression of genes that participate in AR co-activation in cellular and animal CRPC models.


Materials and Methods


Supplementation of PC-3 cells with cholesterol

The PC-3 cell was seeded in 12-well culture plates at 2×105 cells/well and grown in MEM medium (Invitrogen, Grand Island, NY, USA) using standard culture methods. The cell line was authenticated by Short Tandem Repeat (STR) (Supplementary Fig. 1 – for all supplementary material see www.cellphysiolbiochem.com). The cells were supplemented with 2 μg/mL (5µM) cholesterol (C4951-30MG, Sigma Aldrich, St. Louis, MO, USA) for eight hours, according to Moon et al. [22], with modifications. Untreated cells served as the control group.


RNA extraction and quantitative real-time polymerase chain reaction

According to the manufacturer’s instructions, cellular RNAs were extracted using the mirVana kit (Ambion, Austin, TX, USA). The total RNA was then synthesized using the High-Capacity cDNA Reverse Transcription Kit for complementary DNA (cDNA) synthesis (Applied Biosystems, CA, USA). The target gene sequences were amplified in a 10 µL reaction mixture containing 5 µL of TaqMan Universal PCR Master Mix and 0.5 µL of TaqMan gene expression (Supplementary Table 1). Data were analyzed using the DataAssist Software (Applied Biosystems, USA). All qPCR reactions were performed in duplicate. GAPDH was used as the endogenous control in the gene expression analysis.


Viability, apoptosis, and cell cycle analyses by flow cytometry

Flow cytometry experiments were performed on a Muse Cell Analyzer (Merck Millipore, Burlington, MA, USA). The assays were performed by supplementing PC-3 cells with cholesterol for 24 hours. After 24 hours, the cells were labeled with the Muse Count & Viability (MCH100102), Muse Annexin V & Cell Death (MCH100105), and Muse Cellular Cycle (MCH100105) kits according to the manufacturer’s recommendations.


Cell migration assay

PC-3 cells were transferred to 24-well plates with 5×104 cells/well; after reaching confluence, a wound was made (risk). The cells were washed, and MEM medium without FBS was added to each well. The plates were photographed at 0, 8, 24, 48 and 72h. Images were analyzed with the NIS Elements D 3.1 software (Nikon). Percent wound closure was calculated based on the risk area at 0, 8, 24, 48 and 72h.


Immunofluorescence in vitro

Cells were cultured on glass coverslips and supplemented with cholesterol (2 µg for 8 hours) to evaluate co-activating and co-repressor protein expression. The cells were then fixed with 4% paraformaldehyde in 1X PBS for 10 minutes and permeabilized with 0.1% Triton X-100 in 1X PBS for five more minutes. Coverslips were incubated with the primary antibodies of the proteins SRC-1, SRC-2, SRC-3, PCAF and AR (Supplementary Table 2) diluted 1:100 in normal horse serum (2.5%) for 12h, followed by the secondary antibody diluted for one hour (VectaFluor™ Duet Immunofluorescence Double Labeling Kit, DyLight® 488 Anti-Rabbit (green), DyLight® 594 Anti-Mouse (red)). Coverslips were washed three times in 1X PBS after each antibody incubation. Where indicated, coverslips were counterstained with DAPI (Cell Signaling), washed three times with 1X PBS, and mounted using ProLong Diamond (Invitrogen). Cells were photographed using a fluorescence microscope (Eclipse 80i, Nikon, Tokyo, Japan) attached to a photographic camera. ImageJ software quantified the fluorescence signal and reported it as fluorescence intensity (arbitrary units).


In vivo study

The in vivo portion of this study was approved by our institution’s Ethics and Animal Research Committee (Protocol #1119/2018). The Bioterio Central - FMUSP (São Paulo, SP, Brazil) provided 22 NOD/SCID mice. At the age of four to five weeks, male mice were relocated and maintained in laminar flow cabinets under specific pathogen-free conditions, at 20–21°C and 50–60% humidity and a 12h light and 12h dark cycle. The animals’ food and water were sterilized before being consumed. Cages were entirely changed once or twice a week. All animal manipulations were performed under sterile conditions. The animals were divided into hypercholesterolemic (HCOL) and control (Ctr). The HCOL group was fed a high-calorie diet (RH19539E) (1.5% cholesterol) (N = 11), and the control group was fed a standard diet (RH19522) (N = 11). Twenty-one days after starting the diet, mice were placed under isoflurane anesthesia, and 1.5×106 PC-3 cells (in a final volume of 100 µL of medium) were injected into the subcutaneous tissue. The mice continued to consume their respective diets until the time of euthanasia, 24 days after injecting the cells. The tumors were palpable between 7 and 14 days after the PC-3 cell inoculation. Tumor volumes and weights were measured every two days until the end of the experimental period. Tumors were palpable, and the length (L) and width (W) were measured with a digital caliper. The tumor volume (V) was calculated every two days using the following formula: V = [W × L × (W + L) / 2)] × 0.52 [23].


Lipid Profile

Both groups’ serum cholesterol, LDL, HDL, and triglyceride levels were measured using Labtest kits (Labtest Diagnostica, Minas Gerais, BR). The same kit was used to measure intratumoral cholesterol levels in tissue homogenates. The absorbance of the samples was recorded in a SpectraMax 340PC384 microplate reader (Molecular Devices, USA) following the manufacturer’s recommendations.


Western Blotting

Tumor tissues were homogenized in ice-cold RIPA buffer enriched with a protease and phosphatase inhibitor cocktail (Merck). The samples were mixed with Laemmli buffer and DTT and heated at 95ºC for 5 minutes in a Thermomixer Confort (Thermo Fisher). Aliquots corresponding to 20 μg of total protein were resolved by SDS-PAGE using 4%-15% gels (Mini-Protean TGX, BioRad) and then transferred to PVDF membranes (Thermo Fisher). Standard western blotting techniques were used to detect SRC-1, SRC-2, SRC-3, PCAF, AR, and GAPDH. The primary antibodies were diluted at 1:500, and the secondary antibody (Goat Anti-Rabbit IgG, (H+L) HRP conjugate, Merck Millipore AP307P) was applied at 1:5000. The band intensities were quantified by measuring the chemiluminescence in an Alliance Mini 4 16.15 gel documentation system (UVITEC Cambridge, UK).


ELISA

Intratumor testosterone (AVIVA Systems Biology, San Diego, CA, USA [OKCA00142]) and dihydrotestosterone (DHT) (Fine Test. Wuhan. China [EU2551]) concentrations were determined using a competitive Enzyme-Linked Immunosorbent Assay (ELISA) technique with tumor homogenates according to the manufacturers’ instructions. Absorbance at 450 nm was recorded. All experiments were performed in duplicate.


Statistical analysis

Statistical analyses were performed using GraphPad Prism 9.0 software. All in vitro experiments were performed in biological triplicates. The Shapiro-Wilk test was used to assess the normality of the data, and the Student’s T-test and Mann-Whitney test were used to compare the in vitro and in vivo data. The level of statistical significance was set to 5% (p ≤ 0.05).


Results


Cholesterol up-regulates coactivator gene and protein, consequently regulating AR in the PC-3 cell line

The qPCR data showed that cholesterol-supplemented cells displayed upregulated SRC-1 (Fig. 1A; p = 0.020), SRC-2 (Fig. 1B; p = 0.0002), gene expression compared to the control group, but did not affect SRC-3 (Fig. 1C; p = 0.119) and PCAF (Fig. 1D; p = 0.874) expression levels. The cholesterol-supplemented cells also exhibited significantly higher AR gene expression levels than the control group (Fig. 1E; p = 0.044). It is worth mentioning that these gene expression alterations were not observed in LNCaP cells following cholesterol supplementation (2 µg for 8 hours) (Supplementary Fig. 2).
As shown in Fig. 2A, cholesterol-supplemented cells display upregulated protein expression of the p160 family coactivators SRC-1 (Fig. 2B; p < 0.0001), SRC-2 (Fig. 2C; p < 0.0001), SRC-3 (Fig. 2D; p < 0.0001), PCAF (Fig. 2E, p = 0.0004), and increased levels of AR after increased expression of coactivator proteins and cholesterol supplementation, followed by cytoplasmic-nucleus translocation. Subsequently, we investigated whether there was an increase in the androgen response element genes after increasing AR protein levels. We found that the SRD5A1 (Fig. 2F; < 0.0001) protein, which possesses this response element, was increased in the cholesterol-supplemented cells, where the increase in AR is observed.
Subsequently, we investigated whether the increase in the coactivator proteins p160, PCAF and SRD5A1 triggered by cholesterol supplementation showed correlations with AR expression. We found that all proteins showed strong significant positive correlations, being SRC-1 (R = 0.87 and p < 0.0001, Fig. 3A), SRC-2 (R = 0.86 and p < 0.0001, Fig. 3B), SRC-3 (R = 0.79 and p < 0.0001, Fig. 3C), PCAF (R = 0.73 and p = 0.0002, Fig. 3D) and SRD5A1 (R = 0.87 and p < 0.0001, Fig. 3E).

Fig. 1. Effect of supplementation of PC-3 cells with cholesterol (Chol) (2µg/mL) for 8h on the expression of AR coactivator genes. A) Expression levels of SRC-1 genes in the absence and presence of Chol. B) Expression levels of SRC-2 gene in the absence and presence of Chol. C) SRC-3 gene expression levels in the absence and presence of Chol. D) PCAF gene expression levels in the absence and presence of Chol. E) Expression levels of the AR gene in the absence and presence of Chol. The p-values obtained from the statistical analyses are shown above the bars in each panel, and the error bar corresponds to the standard deviation of the samples. T-test was used in all analyses.
Fig. 2. Effect of supplementation of PC-3 cells with cholesterol (2µg/mL) for 8h on the expression of AR coactivator proteins by immunofluorescence (IF). A) Representative IF images of the control and Chol groups. We observe a higher concentration of the proteins in the cytoplasm in the control group. After Chol supplementation, a migration of the coactivator proteins to the cell nucleus is observed, consequently increasing AR expression. B) Expression levels of SRC-1and AR protein in the absence and presence of cholesterol. C) Expression levels of the SRC-2 and AR protein in the absence and presence of Chol. D) Expression levels of the SRC-3 and AR protein in the absence and presence of Chol. E) Levels of PCAF and AR protein expression in the absence and the presence of Chol. F) SRD5A1 and AR protein expression levels in the absence and presence of Chol. The p-values obtained from the statistical analyses are shown above the bars in each panel, and the error bar corresponds to the standard deviation of the samples. The T-test was used in all analyses.
Fig. 3. Correlation of the protein expression of the coactivators p160, PCAF and the androgen-responsive element gene, SRD5A1, with the protein levels of AR. We showed strong positive correlations between the protein levels of the cofactors and AR post cholesterol supplementation. A) SRC-1 (R= 0.87 and p<0.0001). B) SRC-2 (R= 0.86 and p<0.0001). C) SRC-3 (R= 0.79 and p<0.0001). D) PCAF (R= 0.73 and p = 0.0002). E) SRD5A1 (R= 0.87 and p<0.0001). The p-values obtained from the statistical analyses are shown above in each panel. The Pearson correlation test was used in all analyses.


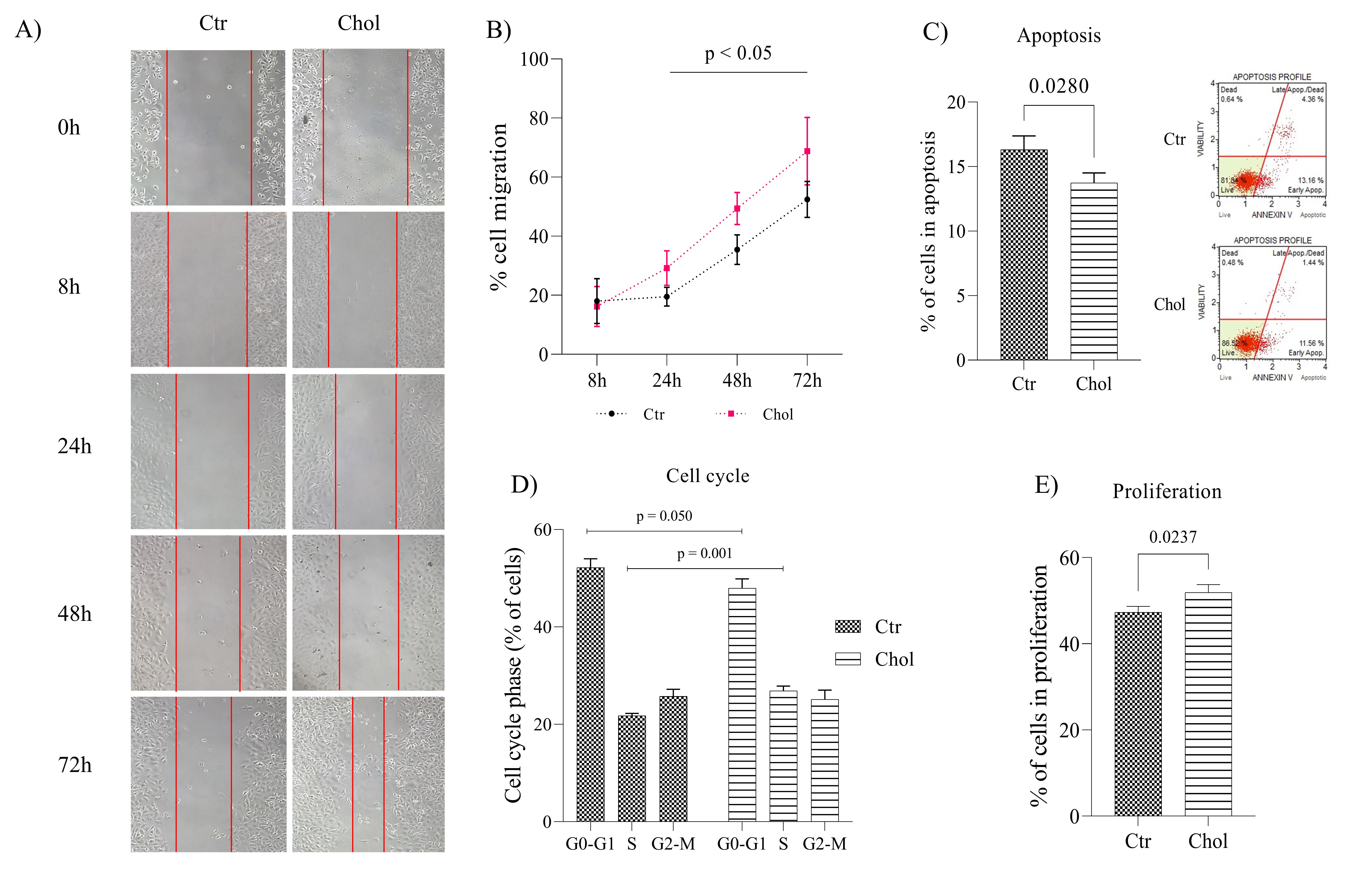
Cholesterol supplementation attenuates apoptosis and increases cell proliferation and migration in castration-resistant prostate cancer cells

Exposing PC-3 cells to 2µg of cholesterol for 24h did not result in any significant difference in cell viability rate compared to control cells (Supplementary Fig. 3). Cell migration assay indicated that cholesterol-supplemented increased PC-3 cell migration after 24, 48 and 72 hours compared to control cells (Fig. 4A-B; p = 0.011, p = 0.002 and p = 0.022, respectively). Cholesterol-supplemented cells also displayed a lower apoptosis rate than the control group (Fig. 4C; p = 0.028).
Concerning the cell cycle, we observed a lower percentage of cholesterol-supplemented PC-3 cells in the G0-G1 phase and a higher rate of cells in the S phase than in the control group (Fig. 4D; p = 0.050 and p = 0.001, respectively). In contrast, there was no difference in the percentage of cells in the G2-M phase when comparing the two groups (Fig. 4D; p = 0.685). The percentage of cells in the G2-M and S phases of the cell cycle indicate that the cell proliferation rate of the cholesterol-treated cells was significantly higher than the control group (Fig. 4E; p = 0.023).

Fig. 4. Influence of cholesterol (Chol) in cell migration and flow cytometry assays with PC-3 cells. A) Representative images of the cell migration assay using unsupplemented control (Ctr) and Chol-supplemented cells at 0, 8, 24, 48 and 72 hours. B) Graphical representation between the increase in cell migration with time progression, T-test. C)Percent of apoptotic Ctr and Chol supplemented cells, T-test. D) Percent of Ctr and Chol supplemented cells in each cell cycle phase, T-test. E) Percent of proliferating Ctr and Chol-supplemented cells. Cell proliferation is based on the percentages of cells in the S and G2-M phases of the cell cycle, T-test. PC-3 cells were supplemented with 2µg/mL of Chol for 24 hours. The p values obtained from the statistical analyses are displayed above the bars in each panel, and the error bar corresponds to the standard deviation of the samples.


Diet-induced hypercholesterolemia contributes to castration-resistant prostate cancer progression in NOD/SCID mice

We employed a subcutaneous model of CRPC in male NOD/SCID mice to evaluate the effect of hypercholesterolemia on PCa (Fig. 5A). The animals were divided into two groups: the experimental group receiving a hypercholesterolemic diet (HCOL, N = 11) and the control group receiving a standard chow diet (Ctr, N = 11). The weights of the animals were measured every two days, and no significant difference was detected between the two groups (Supplementary Table 3; p > 0.05). The tumors were palpable 7-14 days after the PC-3 cell inoculation, and the tumor volume was measured every other day until the end of the experimental period. The HCOL group presented significantly larger tumor volumes throughout the experimental period (Supplementary Table 4; p < 0.01). At the end of the experimental period, the HCOL group’s tumor volume was 231.82% higher than the Ctr animals.
Between 24 and 30 days post-injection, HCOL and Ctr animals were euthanized, lipid profiles were performed on the serum, and the tumors were removed and weighed. Representative images of tumors from each group demonstrate that the tumors from the HCOL animals were more extensive than those from the Ctr group (Fig. 5B). Moreover, the tumors in the HCOL group were 171.78% heavier than Ctr group (Fig. 5C; p = 0.0143). Furthermore, while the HCOL group’s systemic cholesterol (Fig. 5D; p = 0.044) and LDL (Fig. 5E; p = 0.027) levels were significantly higher than the Ctr group, the HDL and triglyceride levels were similar (data not shown). The intratumoral cholesterol and triglyceride levels were also measured after tissue homogenization. Equivalent to the serum levels, the intratumoral cholesterol (Fig. 5F; p = 0.05) and triglycerides (Fig. 5G; p = 0.033) levels were elevated in the HCOL group compared to the Ctr animals. The ELISA assays demonstrated that testosterone levels in the HCOL group were significantly higher than Ctr group (Fig. 5H; p = 0.038). There was a tendency for the DHT concentrations to be elevated in the HCOL group compared to the Ctr; however, with a marginal statistical difference (Fig. 5I; p = 0.053).

Fig. 5. Effect of cholesterol on tumor volume and serum and intratumoral lipid profile. A) Experimental plan. Twenty-one days before xenograft, male NOD / SCID mice were randomly allocated to either a control diet (Ctr, n = 11) or a hypercholesterolemic diet (HCOL, n = 11). On day 0, cells were injected into the subcutaneous (dorsum) of the animals. B) Graph shows mean tumor volume (mm³) over time, Mann-Whitney Test. Representative images of the tumors in the Ctr and HCOL groups at the end of the experimental period. C) Mean tumor weight in the Crt and HCOL groups at the end of the experimental period, T-test. D) Mean serum cholesterol levels of the Crt and HCOL groups at the end of the experimental period, Mann-Whitney Test. E) Average serum LDL levels of Crt and HCOL groups at the end of the experimental period, T-test. F) T-test is the average intratumoral cholesterol levels of the Crt and HCOL groups at the end of the experimental period. G) Average intratumoral triglyceride levels of the Crt and HCOL groups at the end of the experimental period, Mann-Whitney Test. H) Average intratumoral testosterone levels after tissue homogenization at the end of the experimental period, Mann-Whitney Test. I) Mean intratumoral DHT levels after tissue homogenization at the end of the experimental period, T-test. The p values obtained from the statistical analyses are displayed above the bars in each panel, and the error bar corresponds to the standard deviation of the samples.


Relationship between the high lipid profile and AR cofactors expression in PCa

We evaluated the gene expression of SRC-1, SRC-2, SRC-3, PCAF, AR, and SRD5A1 in the tumors from HCOL and Ctr animals. As shown in Fig. 6A-C, the expression of p160 family genes, SRC-1, SRC-2 and SRC-3, was upregulated in the HCOL group compared to the Ctr animals (p = 0.027, p = 0.036 and p = 0.004, respectively). Moreover, we observed a 2.45-fold increase in the expression of PCAF in the HCOL group compared to the Ctr group (Fig. 6D; p = 0.033). Interestingly, AR gene expression levels were also higher in the HCOL group when compared to the Ctr group (Fig. 6E; p = 0.024), a result also observed in the in vitro experiments. Furthermore, up-regulated SRD5A1 gene expression, which is responsible for androgen conversion, was higher in the HCOL group than in the Ctr group (Fig. 6F, p = 0.009).
Western blot assay was employed to determine whether cholesterol would also impact the protein expression of the AR coactivators. Representative blots are presented in Fig. 7A. As shown in Fig. 7B-D, SRC-1, SRC-2 and SRC-3 protein expression was upregulated in the HCOL group when compared to the Ctr animals (p = 0.024, p = 0.041 and p = 0.034, respectively). We also detected higher PCAF (Fig. 7E; p = 0.032) protein expression in the HCOL group than in the Ctr group. In the in vivo model, SRD5A1 protein expression remained unchanged when comparing the two groups (Fig. 7F; p > 0.999). However, we did detect significantly increased AR protein levels in the HCOL group compared to Ctr animals (Fig. 7G; p = 0.006). The full images are presented in Supplementary Fig. 4.

Fig. 6. In vivo effect of cholesterol on coactivators and AR gene expression. A) Expression levels of SCR-1 gene in Ctr and HCOL groups, Mann-Whitney Test. B) SCR-2 gene expression levels in Ctr and HCOL groups, Mann-Whitney Test. C) SCR-3 gene expression levels in the Ctr and HCOL groups, Mann-Whitney Test. D) PCAF gene expression levels in Ctr and HCOL groups, T-test. E) AR gene expression levels in Ctr and HCOL groups, Mann-Whitney Test. F) SRD5A1 gene expression levels in Ctr and HCOL groups, T-test. All animals were subjected to a PC-3 cell xenograft. The p-values obtained from the statistical analyses are shown above the bars in each panel, and the error bar corresponds to the standard deviation of the samples.
Fig. 7. In vivo effect of cholesterol on the protein expression of and AR by Western blot (WB). A) Representative WB images of the Ctr and HCOL groups. We observed increased protein in the tumors of the animals receiving the HCOL diet. B) SCR-1 protein expression levels of Ctr and HCOL group, T-test. C) SCR-2 protein expression levels group Ctr and HCOL, T-test. D) expression levels of the SRC-3 protein Ctr group and HCOL, T-test. E) PCAF protein expression levels Ctr and HCOL group, T-test. F) SRD5A1 protein expression levels Ctr and HCOL group, Mann-Whitney test. G) AR protein expression levels Ctr and HCOL group, T-test. The p-values obtained in the statistical analyses are shown above the bars in each panel, and the error bar corresponds to the standard deviation of the samples.


Discussion

Previous studies have shown that cholesterol plays a crucial role in the development and aggressiveness of PCa [22, 24]. Moreover, epidemiological data suggest that drugs designed to regulate cholesterol levels may prevent PCa progression but not disease incidence [25]. Consistent with our data, a previous study also demonstrated that high cholesterol diets stimulate PCa cells and tumors while low cholesterol diets slow them down [22]. Interestingly, circulating cholesterol levels have been associated with elevated intratumoral androgen levels [26]. Nevertheless, until now, no current evidence has demonstrated that cholesterol can modulate AR coactivators in vitro and in vivo models of CRPC.
According to our results, in the in vitro assays, cells exposed to cholesterol exhibited increased cell proliferation and migration in 24, 48, and 72h and attenuated apoptosis rate. These observations are consistent with other studies [22, 27] and indicate that cholesterol increases the proliferation and survival rate of neoplastic cells leading to PCa progression. Moon et al. observed a positive association between increased systemic cholesterol levels and larger prostate tumors in NOD/SCID mice [22]. These findings follow the results reported herein. Moreover, it has been shown that PCa tumor cells could produce testosterone and DHT from different precursors, including cholesterol [28]. Similarly, our in vivo results using a CRPC model showed that the HCOL group displayed increased cholesterol, testosterone, and DHT levels at the intratumoral level.
In the PC-3 cell line, SRC-1, SRC-2, and SRC-3 gene expression were up-regulated in the cholesterol-supplemented cells. Previously, elevated SRC-1 gene expression levels were correlated with increased cell proliferation and migration [29]. Indeed, our results indicate that such events occur in vitro and in vivo and directly impact PCa progression and tumorigenesis. These results are not entirely surprising, given that increased SRC-2 levels stimulate cell growth in both androgen-sensitive and androgen-resistant environments [30], and SRC-2 knockout mice present attenuated cytoplasmic lipid levels in their LNCaP and PC-3 cells [14]. Herein, supplementing PC-3 cells with cholesterol produces higher cytoplasmic cholesterol concentrations and increases SRC-2 gene and protein expression.
In vitro, we observed increased SRC-3 protein expression and reduced apoptosis in cholesterol-supplemented cells, an observation previously reported [31]. Moreover, it has been shown that SRC-3 plays a crucial role in adipogenesis [32], especially in androgen-dependent cells, and is essential for PCa cell proliferation [12]. Thus, it is plausible that the observed increase in SRC-3 protein expression in the in vivo model (HCOL) is associated with the increased intratumoral lipid profile, which may contribute to larger tumor volumes.
In cells supplemented with cholesterol, significantly increased levels of PCAF protein were detected. In PCa cells, PCAF has been associated with CRPC cell growth [33], AR acetylation [34], and AR activation [35]. Our results demonstrating increased PCAF expression after cholesterol supplementation are correlated with CRPC progression, culminating in increased cell proliferation in vitro and tumor volume in the HCOL group is consistent with previous work [36].
It is known that 5-alpha-reductase is responsible for converting testosterone to DHT. This enzyme has two isoforms, SRD5A1 and SRD5A2, expressed in the prostate [37, 38]. It has been shown that progression to CRPC is accompanied by increased expression of these two isoenzymes [38]. In our in vivo model, the isoform SRD5A1 was up-regulated in the HCOL group; however, SRD5A1 protein expression remained unchanged.
There is some debate in the literature about the AR gene and protein expression in the PC-3 cell line [39, 40]. For example, it has been reported that this cell line is AR negative, while our group showed that PC-3 cells express this receptor at low levels [41], which is consistent with Culig et al. [42], Sica et al. [43], and Alimirah et al. [44]. Interestingly, after cholesterol application, AR expression levels in PC-3 cells increased significantly both in vitro and in vivo. Thus, we demonstrate that high cholesterol levels could increase intratumoral androgen signaling, which is consistent with the literature [23].
At the level of a high cholesterol environment, we infer that the molecular pathway of progression of the LNCaP cell line via AR is partially or wholly different from the progression pathway of the PC-3 cell line. We suggest that the PC-3 cell line uses the cofactor and de novo lipogenesis pathways for its progression. Thus, although at low levels of AR, this is sufficient to trigger tumor progression through an autocrine loop. Furthermore, we believe that cholesterol is an initial effector of a cascade of events leading to tumor progression and that DHT, as the final metabolite, either through canonical or “backdoor” [45] pathways, contributes to the successful advancement of CRPC. These events seem to be linked to mechanisms that we infer positively regulate the cofactors of AR; however, mechanistic studies should be performed to understand this association deeply. The literature has shown that cholesterol can positively impact other proteins, such as CAV1 and IQGAP1 [22]. In silico analysis in TCGA database displays that IQGAP1 a positive correlation with the coactivators of AR (NCOA1, NCOA2, NCOA3 and PCAF [KAT2B]) (R = 0.52; 0.55; 0.67 and 0.60, respectively, p < 0.05), these data contribute to the knowledge of the pathophysiology of PCa.
Overall, our results show that cholesterol increases AR coactivators SRC-1, SRC-2, SRC-3, PCAF gene and protein expression. In control cells, SRC-1, SRC-2, SRC-3, and PCAF proteins were mainly localized to the cytoplasm. However, higher concentrations of these proteins were detected in the nucleus co-associated with AR protein following cholesterol-supplemented, possibly increasing nuclear activity. Our study does not present functional results directly linking the action of AR coactivators to cholesterol or even AR. Still, they reinforce the role of cholesterol in the progression of the CRPC phenotype. These events directly affect cellular processes such as apoptosis, proliferation, cell cycle progression, and possibly PCa cell metabolism. We postulate that the resistance pathway cross-talk with the coactivators may be modulated under these conditions. Therefore, molecules that attenuate or block AR coactivators could potentially be employed as a molecular-target treatment strategy for the CRPC phenotype.


Conclusion

We conclude that cholesterol modulates the expression of AR cofactors. Up-regulated SRC-1, SRC-2, SRC-3, PCAF gene and protein expression coincide with increased AR gene and protein expression, which could significantly affect the onset and/or progression of prostate tumorigenesis. Future studies focusing on cholesterol-mediated modulation of AR cofactor expression are required for understanding the molecular mechanisms underlying CRPC.


Abbreviations

AR (Androgen Receptor); cDNA (complementary DNA); Chol (Cholesterol); CRPC (Castration-Resistant Prostate Cancer); Ctr (Control); DHT (Dihydrotestosterone); ELISA (Enzyme-Linked Immunosorbent Assay); FBS (Fetal Bovine Serum); GAPDH (Glyceraldehyde-3-Phosphate Dehydrogenase); HCOL (Hypercholesterolemic); HDL (High-Density Lipoproteins); LDL (Low-Density Lipoproteins); PBS (Phosphate-Buffered Saline); PCa (Prostate Cancer); PCAF (p300/CBP-associated factor); SRC-1 (NCOA1) (Nuclear Receptor Coactivator 1); SRC-2 (NCOA2) (Nuclear Receptor Coactivator 2); SRC-3 (NCOA3) (Nuclear Receptor Coactivator 3); SRD5A1 (Steroid 5-Alpha-Reductase 1); STR (Short Tandem Repeat).

Acknowledgements

We thank Prof.ª Dr.ª Edna Frasson de Souza Montero for making the Bioterium of the Anesthesiology Laboratory of the Hospital das Clínicas of the Faculty of Medicine (LIM08) available for in vivo experiments and also to Mr. Mario Matsuo Itinoshe for the support with the animals. To Dr. Ana Flávia Marçal for the support with the antibody for the Western blot. To Dr.ª Margoth R. Garnica, for the support in the use of confocal microscopy. To Prof.ª Dr.ª Lucia Andrade and Dr.ª Talita Rojas for the support in the use of ELISA reader. We thank Fundação de Amparo à Pesquisas do Estado de São Paulo (FAPESP) for the grant.

Author Contributions
Pimenta R: Conceptualization, formal analysis, writing-original draft, writing-review and editing. Camargo J A: Methodology. Candido P: Methodology. Ghazarian V: Methodology. Gonçalves G L: Methodology. Guimarães V R: Methodology. Romão P: Methodology. Chiovatto C: Methodology. Mioshi C M: Methodology. Santos G A: Methodology. Silva I A: Methodology. Leite K R: Supervision, writing-review. Birbair A: Writing-review and editing. Srougi M: Conceptualization, writing-review. Nahas W: Conceptualization, writing-review. Viana N I: Supervision, methodology. Reis S T: Resources, supervision funding acquisition, methodology, writing-review and editing.

Funding

This work was supported by grants from the São Paulo Research Foundation (FAPESP) to Ruan Pimenta (2019/00156-7), Vitória Ghazarian (2019/19138-9), Juliana Alves de Camargo (2018/19906-3), Caroline Chiovatto (2021/02341-6), Guilherme Lopes Gonçalves (2018/26528-5) and Sabrina T. Reis (2020/01317-1).

Statement of Ethics
This study was submitted and approved by the Research Ethics Committee of the University of Sao Paulo Medical School under the number #1119/2018.

 

Disclosure Statement

The authors declare that no conflict of interests exists.

References

1 So A, Gleave M, Hurtado-Col A, Nelson C: Mechanisms of the development of androgen independence in prostate cancer. World J Urol 2005;23:1-9.
https://doi.org/10.1007/s00345-004-0473-1
 
2 Dillard PR, Lin MF, Khan SA: Androgen-independent prostate cancer cells acquire the complete steroidogenic potential of synthesizing testosterone from cholesterol. Mol Cell Endocrinol 2008;295:115-120.
https://doi.org/10.1016/j.mce.2008.08.013
 
3 Fedoruk MN, Giménez-Bonafé P, Guns ES, Mayer LD, Nelson CC: P-glycoprotein increases the efflux of the androgen dihydrotestosterone and reduces androgen responsive gene activity in prostate tumor cells. Prostate 2004;59:77-90.
https://doi.org/10.1002/pros.10354
 
4 Culig Z: Androgen receptor cross-talk with cell signalling pathways. Growth Factors 2004;22:179-184.
https://doi.org/10.1080/08977190412331279908
 
5 Chmelar R, Buchanan G, Need EF, Tilley W, Greenberg NM: Androgen receptor coregulators and their involvement in the development and progression of prostate cancer. Int J Cancer 2007;120:719-733.
https://doi.org/10.1002/ijc.22365
 
6 Han G, Buchanan G, Ittmann M, Harris JM, Yu X, Demayo FJ, Tilley W, Greenberg NM: Mutation of the androgen receptor causes oncogenic transformation of the prostate. Proc Natl Acad Sci U S A 2005;102:1151-1156.
https://doi.org/10.1073/pnas.0408925102
 
7 Feldman BJ, Feldman D: The development of androgen-independent prostate cancer. Nat Rev Cancer 2001;1:34-45.
https://doi.org/10.1038/35094009
 
8 McKenna NJ, O'Malley BW: Combinatorial control of gene expression by nuclear receptors and coregulators. Cell 2002;108:465-474.
https://doi.org/10.1016/S0092-8674(02)00641-4
 
9 Linja MJ, Porkka KP, Kang Z, Savinainen KJ, Jänne OA, Tammela TL, Vessella RL, Palvimo JJ, Visakorpi T: Expression of androgen receptor coregulators in prostate cancer. Clin Cancer Res 2004;10:1032-1040.
https://doi.org/10.1158/1078-0432.CCR-0990-3
 
10 Xu J, Wu RC, O'Malley BW: Normal and cancer-related functions of the p160 steroid receptor co-activator (SRC) family. Nat Rev Cancer 2009;9:615-630.
https://doi.org/10.1038/nrc2695
 
11 McKenna NJ, O'Malley BW: Minireview: nuclear receptor coactivators--an update. Endocrinology 2002;143:2461-2465.
https://doi.org/10.1210/endo.143.7.8892
 
12 Foley C, Mitsiades N: Moving Beyond the Androgen Receptor (AR): Targeting AR-Interacting Proteins to Treat Prostate Cancer. Horm Cancer 2016;7:84-103.
https://doi.org/10.1007/s12672-015-0239-9
 
13 Yan J, Erdem H, Li R, Cai Y, Ayala G, Ittmann M, Yu-Lee LY, Tsai SY, Tsai MJ: Steroid receptor coactivator-3/AIB1 promotes cell migration and invasiveness through focal adhesion turnover and matrix metalloproteinase expression. Cancer Res 2008;68:5460-5468.
https://doi.org/10.1158/0008-5472.CAN-08-0955
 
14 Dasgupta S, Putluri N, Long W, Zhang B, Wang J, Kaushik AK, Arnold JM, Bhowmik SK, Stashi E, Brennan CA, Rajapakshe K, Coarfa C, Mitsiades N, Ittmann MM, Chinnaiyan AM, Sreekumar A, O'Malley BW: Coactivator SRC-2-dependent metabolic reprogramming mediates prostate cancer survival and metastasis. J Clin Invest 2015;125:1174-1188.
https://doi.org/10.1172/JCI76029
 
15 Isharwal S, Miller MC, Marlow C, Makarov DV, Partin AW, Veltri RW: p300 (histone acetyltransferase) biomarker predicts prostate cancer biochemical recurrence and correlates with changes in epithelia nuclear size and shape. Prostate 2008;68:1097-1104.
https://doi.org/10.1002/pros.20772
 
16 Comuzzi B, Nemes C, Schmidt S, Jasarevic Z, Lodde M, Pycha A, Bartsch G, Offner F, Culig Z, Hobisch A: The androgen receptor co-activator CBP is up-regulated following androgen withdrawal and is highly expressed in advanced prostate cancer. J Pathol 2004;204:159-166.
https://doi.org/10.1002/path.1609
 
17 Gregory CW, He B, Johnson RT, Ford OH, Mohler JL , French FS, Wilson EM: A mechanism for androgen receptor-mediated prostate cancer recurrence after androgen deprivation therapy. Cancer Res 2001;61:4315-4319.
 
18 Culig Z, Steiner H, Bartsch G, Hobisch A: Mechanisms of endocrine therapy-responsive and -unresponsive prostate tumours. Endocr Relat Cancer 2005;12:229-244.
https://doi.org/10.1677/erc.1.00775a
 
19 Debes JD, Schmidt LJ, Huang H, Tindall DJ: p300 mediates androgen-independent transactivation of the androgen receptor by interleukin 6. Cancer Res 2002;62:5632-5636.
 
20 Swinnen JV, Heemers H, Heyns W, Verhoeven G: Androgen regulation of lipogenesis. Adv Exp Med Biol 2002;506:379-387.
https://doi.org/10.1007/978-1-4615-0717-8_55
 
21 Mah CY, Nassar ZD, Swinnen JV, Butler LM: Lipogenic effects of androgen signaling in normal and malignant prostate. Asian J Urol 2020;7:258-270.
https://doi.org/10.1016/j.ajur.2019.12.003
 
22 Moon H, Ruelcke JE, Choi E, Sharpe LJ, Nassar ZD, Bielefeldt-Ohmann H, Parat MO, Shah A, Francois M, Inder KL, Brown AJ, Russell PJ, Parton RG, Hill MM: Diet-induced hypercholesterolemia promotes androgen-independent prostate cancer metastasis via IQGAP1 and caveolin-1. Oncotarget 2015;6:7438-7453.
https://doi.org/10.18632/oncotarget.3476
 
23 Rocha GZ, Dias MM, Ropelle ER, Osório-Costa F, Rossato FA, Vercesi AE, Saad MJ, Carvalheira JB: Metformin amplifies chemotherapy-induced AMPK activation and antitumoral growth. Clin Cancer Res 2011;17:3993-4005.
https://doi.org/10.1158/1078-0432.CCR-10-2243
 
24 Saylor PJ, Smith MR: Metabolic complications of androgen deprivation therapy for prostate cancer. J Urol 2013;189:S34-42; discussion S43-34.
https://doi.org/10.1016/j.juro.2012.11.017
 
25 Alfaqih MA, Allott EH, Hamilton RJ, Freeman MR, Freedland SJ: The current evidence on statin use and prostate cancer prevention: are we there yet? Nat Rev Urol 2017;14:107-119.
https://doi.org/10.1038/nrurol.2016.199
 
26 Jamnagerwalla J, Howard LE, Allott EH, Vidal AC, Moreira DM, Castro-Santamaria R, Andriole GL, Freeman MR, Freedland SJ: Serum cholesterol and risk of high-grade prostate cancer: results from the REDUCE study. Prostate Cancer Prostatic Dis 2018;21:252-259.
https://doi.org/10.1038/s41391-017-0030-9
 
27 Awad AB, Fink CS, Williams H, Kim U: In vitro and in vivo (SCID mice) effects of phytosterols on the growth and dissemination of human prostate cancer PC-3 cells. Eur J Cancer Prev 2001;10:507-513.
https://doi.org/10.1097/00008469-200112000-00005
 
28 Armandari I, Hamid AR, Verhaegh G, Schalken J: Intratumoral steroidogenesis in castration-resistant prostate cancer: a target for therapy. Prostate Int 2014;2:105-113.
https://doi.org/10.12954/PI.14063
 
29 Agoulnik IU, Vaid A, Bingman WE, Erdeme H, Frolov A, Smith CL, Ayala G, Ittmann MM, Weigel NL: Role of SRC-1 in the promotion of prostate cancer cell growth and tumor progression. Cancer Res 2005;65:7959-7967.
https://doi.org/10.1158/0008-5472.CAN-04-3541
 
30 Dasgupta S, Lonard DM, O'Malley BW: Nuclear receptor coactivators: master regulators of human health and disease. Annu Rev Med 2014;65:279-292.
https://doi.org/10.1146/annurev-med-051812-145316
 
31 Zhou HJ, Yan J, Luo W, Ayala G, Lin SH, Erdem H, Ittmann M, Tsai SY, Tsai MJ: SRC-3 is required for prostate cancer cell proliferation and survival. Cancer Res 2005;65:7976-7983.
https://doi.org/10.1158/0008-5472.CAN-04-4076
 
32 Louet JF, Coste A, Amazit L, Tannour-Louet M, Wu RC, Tsai SY, Tsai MJ, Auwerx J, O'Malley BW: Oncogenic steroid receptor coactivator-3 is a key regulator of the white adipogenic program. Proc Natl Acad Sci U S A 2006;103:17868-17873.
https://doi.org/10.1073/pnas.0608711103
 
33 Jin L, Garcia J, Chan E, de la Cruz C, Segal E, Merchant M, Kharbanda S, Raisner R, Haverty PM, Modrusan Z, Ly J, Choo E, Kaufman S, Beresini MH, Romero FA, Magnuson S, Gascoigne KE: Therapeutic Targeting of the CBP/p300 Bromodomain Blocks the Growth of Castration-Resistant Prostate Cancer. Cancer Res 2017;77:5564-5575.
https://doi.org/10.1158/0008-5472.CAN-17-0314
 
34 Lavery DN, Bevan CL: Androgen receptor signalling in prostate cancer: the functional consequences of acetylation. J Biomed Biotechnol 2011;2011:862125.
https://doi.org/10.1155/2011/862125
 
35 Lee SO, Chun JY, Nadiminty N, Lou W, Feng S, Gao AC: Interleukin-4 activates androgen receptor through CBP/p30. Prostate 2009;69:126-132.
https://doi.org/10.1002/pros.20865
 
36 Gu ML, Wang YM, Zhou XX, Yao HP, Zheng S, Xiang Z, Ji F: An inhibitor of the acetyltransferases CBP/p300 exerts antineoplastic effects on gastrointestinal stromal tumor cells. Oncol Rep 2016;36:2763-2770.
https://doi.org/10.3892/or.2016.5080
 
37 Russell DW, Wilson JD: Steroid 5 alpha-reductase: two genes/two enzymes. Annu Rev Biochem 1994;63:25-61.
https://doi.org/10.1146/annurev.bi.63.070194.000325
 
38 Chang KH, Li R, Papari-Zareei M, Watumull L, Zhao YD, Auchus RJ, Sharifi N: Dihydrotestosterone synthesis bypasses testosterone to drive castration-resistant prostate cancer. Proc Natl Acad Sci U S A 2011;108:13728-13733.
https://doi.org/10.1073/pnas.1107898108
 
39 Kaighn ME, Narayan KS, Ohnuki Y, Lechner JF, Jones LW: Establishment and characterization of a human prostatic carcinoma cell line (PC-3). Invest Urol 1979;17:16-23.
 
40 Castagnetta L, Carruba G, Granata OM, Lo Casto M, Arcuri F, Mesiti M, Pavone-Macaluso M: Prostate long-term epithelial cell lines. Biological and biochemical features. Ann N Y Acad Sci 1990;595:149-164.
https://doi.org/10.1111/j.1749-6632.1990.tb34289.x
 
41 Pimenta RC, Viana NI, Amaral GQ, Park R, Morais DR, Pontes J, Guimaraes VR, Camargo JA, Leite KR, Nahas WC, Srougi M, Reis ST: MicroRNA-23b and microRNA-27b plus flutamide treatment enhances apoptosis rate and decreases CCNG1 expression in a castration-resistant prostate cancer cell line. Tumour Biol 2018;40:1010428318803011.
https://doi.org/10.1177/1010428318803011
 
42 Culig Z, Klocker H, Eberle J, Kaspar F, Hobisch A, Cronauer MV, Bartsch G: DNA sequence of the androgen receptor in prostatic tumor cell lines and tissue specimens assessed by means of the polymerase chain reaction. Prostate 1993;22:11-22.
https://doi.org/10.1002/pros.2990220103
 
43 Sica G, Dell'Acqua G, Iacopino F, Fattorossi A, Marchetti P, van der Kwast TH, Pavone-Macaluso M: Androgen receptors and hormone sensitivity of a human prostatic cancer cell line (PC-3) are modulated by natural beta-interferon. Urol Res 1994;22:33-38.
https://doi.org/10.1007/BF00431546
 
44 Alimirah F, Chen J, Basrawala Z, Xin H, Choubey D: DU-145 and PC-3 human prostate cancer cell lines express androgen receptor: implications for the androgen receptor functions and regulation. FEBS Lett 2006;580:2294-2300.
https://doi.org/10.1016/j.febslet.2006.03.041
 
45 Fiandalo MV, Wilton J, Mohler JL: Roles for the backdoor pathway of androgen metabolism in prostate cancer response to castration and drug treatment. Int J Biol Sci 2014;10:596-601.
https://doi.org/10.7150/ijbs.8780